Texas Instruments Module d'évaluation TLV3607EVM
Le module d'évaluation TLV3607EVM de Texas Instruments facilite l'évaluation du comparateur double canal haut débit TLV3607. Le TLV3607 est conçu pour les signaux différentiels basse tension (LVDS), offrant des signaux à haute vitesse pour interconnecter des dispositifs, tels que des FPGA avec une dissipation de puissance minimale. Le TLV3607EVM de TI dispose d'options de disposition qui simplifient l'évaluation des performances avec différents outils de mesure.Caractéristiques
- Évaluer les performances du comparateur avec un délai de propagation de 800 ps
- Capacité à mesurer les sorties avec plusieurs méthodes de mesure (SMA, sonde active)
- Faible délai de propagation
- Faible dispersion de suralimentation
- Fréquence de basculement élevée
- Capacité de détection de largeur d'impulsion étroite
- Sortie LVDS
- Faible différence de tension d'entrée
- Boîtier RTE WQFN 16 broches
Caractéristiques techniques
- Plage d'alimentation de +2,4 V à +5,5 V
- Plage de tension d'entrée en mode commun de (VEE - 0,2 V) à (VCCI + 0,2 V)
Contenu du kit
- 1 x TLV3607EVM
- 4 capuchons de cavalier
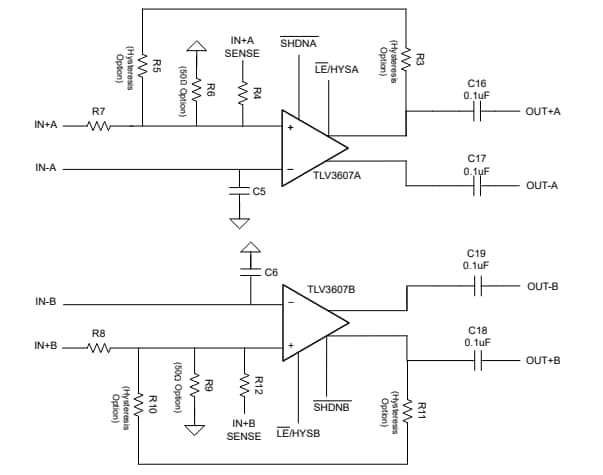
Schéma fonctionnel
Configuration du circuit imprimé
Publié le: 2023-08-09
| Mis à jour le: 2023-08-17
