Texas Instruments Émetteurs-récepteurs LIN TLINx021 - Q1/TLINx021A-Q1
Les émetteurs-récepteurs à réseau local d'interconnexion (LIN) TLINx021-Q1/TLINx021A-Q1 de Texas Instruments sont des protocoles de communication de récepteurs-émetteurs (UART) asynchrones universels bas débit qui prennent en charge la mise en réseau des véhicules automobiles. L'émetteur TLINx021-Q1/TLINx021A-Q1 prend en charge des débits de données atteignant 20 kb/s, et le récepteur prend en charge des débits de données atteignant 100 kb/s pour une programmation plus rapide en fin de ligne. Le TLINx021-Q1/TLINx021A-Q1 contrôle l'état du bus LIN via la broche TXD et signale l'état du bus sur sa broche de sortie RXD à drain ouvert. Chaque composant est doté d'un pilote de mise en forme à onde de courant limité pour réduire les émissions électromagnétiques (EME).Le TLIN1021-Q1/TLIN1021A-Q1 de Texas Instruments est conçu pour admettre des applications de 12 et 24 V, le modèle TLIN2021-Q1 celles de 24 V seules. Chaque dispositif admet une large plage de tensions d'entrée de fonctionnement et un mode veille à faible consommation. Le TLIN-x021-Q1/TLINx021A-Q1 prend en charge le réveil depuis le mode faible puissance via LIN wakeover, broche WAKE ou broche EN. Les deux dispositifs permettent également de réduire la consommation de courant de la batterie au niveau du système en activant de manière sélective les différentes alimentations électriques qui peuvent être présentes sur un nœud via la broche de sortie.
Caractéristiques
- Homologué AEC-Q100 pour les applications automobiles
- Conforme aux spécifications LIN 2.0, LIN 2.1, LIN 2.2, LIN 2.2A, et ISO 17987-4 Couche physique électrique (EPL)
- Conforme au réseau LIN de la norme SAE J2602-1 pour des applications automobiles et au test de conformité de réseaux LIN de la SAE J2602-2 pour des applications automobiles.
- Prise en charge d'applications sous 12 et 24 V
- Large plage de tension de fonctionnement d'entrée
- La gamme des VSUP s'étend de 4,5 à 45 V.
- Le bus LIN transmet des données à des débits inférieurs ou égaux à 20 kbps.
- LIN reçoit des débits de données atteignant 100 kb/s
- Modes de fonctionnement
- Mode Normal
- Mode veille à faible puissance
- Mode veille à faible puissance
- Prise en charge du mode sortie de veille à faible puissance avec reconnaissance de la source
- Sortie de veille à distance sur le bus LIN
- Sortie de veille locale via la broche WAKE
- Sortie de veille locale via EN
- Prise en charge du niveau d'entrée tolérant à 5 V
- Résistance de tirage LIN intégrée 45 kΩ
- Contrôle de la puissance au niveau du système à l'aide de la broche INH
- Fonctionnement sans perturbation à la mise sous tension/hors tension sur un bus LIN et une sortie RXD
- Caractéristiques de protection
- Tolérance aux anomalies de bus LIN ±60 V
- Prise en charge de protection contre les surtensions = 58 V
- Protection contre DES selon la CEI
- Protection contre la sous-tension à l'entrée VSUP
- Expiration de l'état dominant TXD
- Arrêt thermique
- Le nœud non alimenté ou la déconnexion à la terre ne sont pas sûrs au niveau du système
- Températures de jonction de -40 C à + 150 C
- Disponible dans des boîtiers SOIC (8), SOT23 (8) et VSON (8) à capacité améliorée d'inspection optique automatisée (AOI).
Applications
- Éclairage et électronique de la carrosserie
- Info-divertissement et mise en grappe
- Véhicules électriques hybrides (HEV) et systèmes de groupes motopropulseurs
- Sécurité passive
- Électroménager
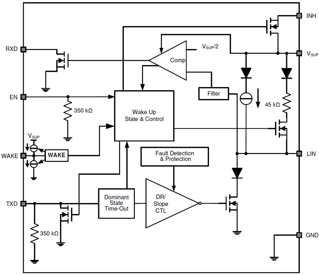
Schéma fonctionnel
Publié le: 2020-02-05
| Mis à jour le: 2025-05-13
