Texas Instruments Émetteurs-récepteurs bus LIN automobiles TLIN4029A-Q1
Émetteurs-récepteurs bus LIN (réseau local d'interconnexion) automobiles TLIN4029A-Q1 de Texas Instruments avec délai d'expiration d'état dominant et protection contre les pannes étendue. Ces dispositifs sont des émetteurs-récepteurs à couche physique avec des fonctions intégrées de réveil et de protection. Les émetteurs-récepteurs TLIN4029A-Q1 sont conformes aux normes LIN 2.0, LIN 2.1, LIN 2.2, LIN 2.2 A et ISO 17987–4 Ces émetteurs-récepteurs bus LIN sont conçus pour prendre en charge les applications LIN 12 V et LIN 24 V avec une large tension d'exploitation et une protection étendue contre les pannes de bus de ±70 V. Le TLIN4029A-Q1 intègre également une détection de sous-tension, une protection d'arrêt thermique et une protection contre la perte de masse. Ces dispositifs TLIN4029A-Q1 sont qualifiés AEC-Q100 pour les applications automobiles. Les dispositifs TLIN4029A-Q1 sont idéaux pour l'électronique de carrosserie et l'éclairage, l'infodivertissement et le tableau de bord, les véhicules électriques hybrides et les systèmes de propulsion, ainsi que la sécurité passive.Caractéristiques
- Homologué AEC-Q100 pour les applications automobiles
- Conforme aux caractéristiques techniques de la couche physique électrique (EPL) LIN 2,0, LIN 2,1, LIN 2,2, LIN 2,2 A et ISO 17987–4
- Conforme au réseau LIN SAE J2602-1 pour les applications de véhicules
- Compatible avec la sécurité fonctionnelle
- Documentation disponible pour aider à la conception de systèmes de sécurité fonctionnels
- Prend en charge les applications LIN 12 V et LIN 24 V
- Plage de protection étendue contre les pannes de bus pour prendre en charge les systèmes 48 V
- LIN transmet un débit de données pouvant atteindre 20 kb/s
- LIN reçoit un débit de données pouvant atteindre 100 kb/s
- Large plage de tension d'alimentation fonctionnelle de 4 V à 48 V
- Mode veille : une consommation de courant ultra-faible permet un événement de sortie de veille à partir de :
- Bus LIN
- Sortie de veille locale via EN
- Exploitation sans interruption lors de la mise sous tension et hors tension sur le bus LIN et la sortie RXD
- Fonctionnalités de protection :
- Résistance aux pannes du bus LIN de ±70 V
- Protection contre les sous-tensions sur VSUP
- Protection temps mort dominant (DTO) TXD
- Protection contre coupure thermique
- Le nœud non alimenté ou la déconnexion à la terre ne sont pas sûrs au niveau du système
- Disponible en boîtier SOIC (8) et VSON sans fil (8) avec flancs mouillables
Applications
- Éclairage et électronique de la carrosserie
- Info-divertissement et mise en grappe
- Véhicules électriques hybrides et systèmes de groupes motopropulseurs
- Sécurité passive
- Appareils
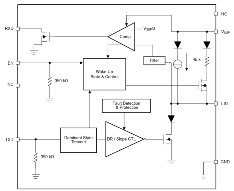
Schéma fonctionnel
Publié le: 2026-01-09
| Mis à jour le: 2026-02-18
