Texas Instruments Émetteur-récepteur réseau Local d'interconnexion TLIN1039 - Q1
Émetteur-récepteur local d'interconnexion réseau (LIN) TLIN1039 - Q1 de Texas Instruments est un émetteur-récepteur de couche physique doté de fonctions intégrées de sortie de veille et de protection. Ces caractéristiques sont conformes aux normes LIN 2.0, LIN 2.1, LIN 2.2, LIN 2.2A et ISO/DIS 17987–4. LIN est un bus bidirectionnel à un seul fil généralement utilisé pour les réseaux embarqués. Le TLIN1039-Q1 est conçu pour prendre en charge des applications 12 V avec une tension de fonctionnement plus large et une protection supplémentaire contre les défaillances de bus.L'émetteur TLIN1039-Q1 de Texas Instruments prend en charge des débits de données jusqu'à 20 kbit/s. Le récepteur TLIN1039-Q1 prend en charge des débits de données pouvant atteindre 100 kbit/s pour une programmation en ligne plus rapide. Le TLIN1039-Q1 convertit le flux de données sur l'entrée TXD en un signal de bus LIN à l'aide d'un pilote de mise en forme à onde limitée de courant, qui réduit les émissions électromagnétiques (EME). Le récepteur convertit le flux de données en signaux de niveau logique envoyés au microprocesseur via la broche RXD à drain ouvert. Une consommation de courant ultra-faible est possible EN utilisant le mode veille, ce qui permet la sortie de veille via un bus LIN ou une broche EN.
Caractéristiques
- AEC-Q100 (Classe 1) pour les applications automobiles
- Conforme aux normes LIN 2.0, LIN 2.1, LIN 2.2, LIN 2.2A et ISO/DIS 17987–4 relatives à la norme sur la couche physique électrique (EPL)
- Conforme au réseau LIN SAE J2602-1 pour les applications de véhicules
- Compatible avec la sécurité fonctionnelle
- Documentation disponible pour aider à la conception de systèmes de sécurité fonctionnels
- Prend en charge les applications 12 V
- Large plage de tension d’entrée de 4,5 à 36 V
- Débit de transmission de données LIN jusqu'à 20 kbit/s
- Débit de réception de données LIN jusqu'à 100 kbit/s
- Mode veille : une consommation de courant ultra-faible permet des événements de sortie de veille de
- Bus LIN
- Sortie de veille locale via EN
- Résistance de pull-up LIN intégrée de 45 kΩ
- Fonctionnement sans perturbation à la mise sous tension/hors tension sur un bus LIN et une sortie RXD
- Caractéristiques de protection
- Tolérant aux pannes de bus LIN ±45 V
- Protection contre les sous-tensions VSUP
- Protection temps mort dominant (DTO) TXD
- Protection par arrêt thermique
- Nœud non alimenté ou déconnexion de mise à la terre présentant un risque de défaillance au niveau du système
- Températures de jonction de -40°C à + 150 C
- Disponible en boîtier SOT-23 à empreinte réduite
Applications
- Éclairage et électronique de la carrosserie
- Info-divertissement et mise en grappe
- Véhicules électriques hybrides et systèmes de groupes motopropulseurs
- Sécurité passive
- Électroménager
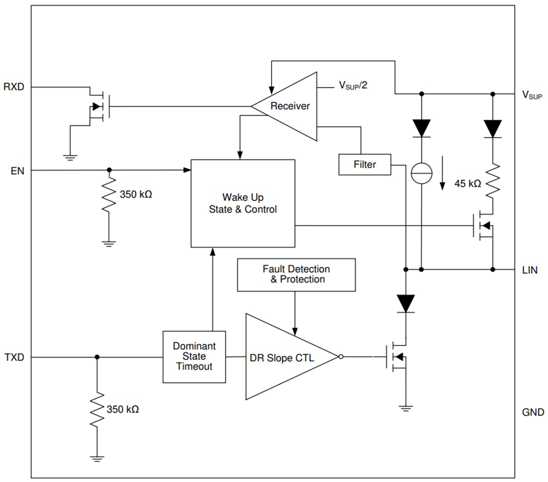
Schéma de principe fonctionnel
Publié le: 2021-09-14
| Mis à jour le: 2022-03-11
