Texas Instruments Pilote LED TLC69627-Q1 à 48 canaux
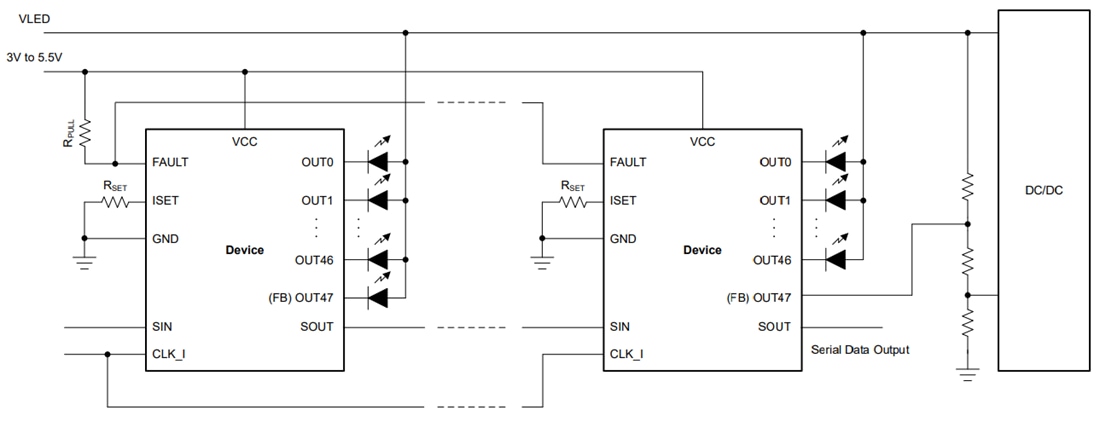
Le pilote LED à 48 canaux TLC69627-Q1 de Texas Instruments peut fournir un contrôle MLI des LED à 16 bits au niveau individuel des pixels. Une correction de point supplémentaire de 7 bits (CC) est également implémentée pour chaque canal afin de contrôler le courant de crête. Chaque dispositif partage un flux de données via une interface périphérique série (SPI), qui prend en charge jusqu'à 511 dispositifs. L'interface est un logiciel compatible avec les pilotes LED du même groupe, qui peut être appliqué à différents scénarios d'applications basés sur le courant LED et le nombre total de LED.Pour optimiser l'efficacité énergétique globale du système, le TLC69627-Q1 de Texas Instruments dispose d'un système de contrôle adaptatif de la tension de réserve (AHVC) pour optimiser la tension de réserve sur chaque canal et chaque dispositif. Seule la broche OUT47 du dernier dispositif de la chaîne en « chaîne de guirlandes » doit être programmée comme broche FB pour optimiser la tension d'alimentation des LED à partir de CC/CC.
Caractéristiques
- Homologué AEC-Q100 pour les applications automobiles
- Niveau 1 : température ambiante de fonctionnement de -40 °C à 125 °C
- Niveau de classification de composant HBM H1C
- Dispositif de niveau de classification CDM C4B
- Apte à la sécurité fonctionnelle, avec documentation disponible pour aider à la conception du système de sécurité fonctionnelle
- 48 puits de courant intégrés
- MLI/graduation hybride 16 bits programmable
- Correction analogique des points programmable à 7 bits (CC)
- Courant de sortie/tension maximum de 60 mA/16 V
- Oscillateur intégré de 33 MHz
- Sortie MLI 16 bits à 500 Hz
- Taux de rafraîchissement > 20 kHz avec MLI àspectre amélioré (ES)
- Communication haute vitesse
- Interface périphérique série (SPI)
- Débit de données : jusqu'à 17 Mbps
- Optimisation de l'efficacité énergétique
- Contrôle adaptatif de la tension de marge (AHVC)
- Mode d'économie d'énergie du dispositif (PSM)
- Atténuation des EMI
- Interface : capacité de pilotage du tampon programmable
- Puits de courant : décalage de phase/spectre étalé
- Protection et diagnostic :
- LED : détection d'ouverture/court-circuit/vérification de l'état de santé
- Dissipateur de courant : vérification de la panne/état de court-circuit des broches adjacentes
- Interface : erreur CRC/commande/délai d'expiration
- Dispositif sous tension/ ISET hors plage/ arrêt thermique
Applications
- Affichage central d'information automobile
- Affichage du cluster automobile
- Affichage tête haute automobile
Schéma simplifié
Publié le: 2025-05-13
| Mis à jour le: 2025-09-19
