Texas Instruments Amplificateurs opérationnels à faible tension de décalage TL103Wx
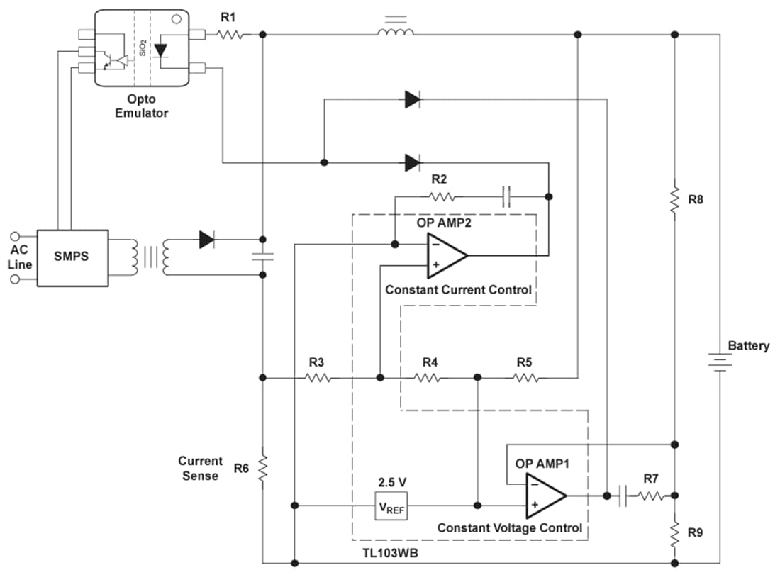
Les amplificateurs opérationnels à faible tension de décalage TL103Wx de Texas Instruments combinent les blocs de construction d'une référence de tension fixe et d'un double amplificateur opérationnel. Ils sont souvent utilisés dans les circuits de contrôle d'alimentation électrique linéaire et en mode commutation. L'entrée non inverse de l'OP AMP1 est liée en interne à une référence fixe de 2,5 V. L'OPAMP2 est indépendant, les deux entrées n'étant pas engagées.Le TL103WB de Texas Instruments amélioré dispose d’un courant d’alimentation plus faible (275 ° µA/amp), d’une plage d’alimentation plus large (jusqu’à 36 V) et d’une régulation de tension plus étroite. Cette régulation plus étroite est obtenue grâce à de faibles tensions de décalage pour les deux amplificateurs opérationnels (0,3 mV standard). Il fournit également des tolérances étroites pour la référence de tension (de 0,44 % à 25 °C et de 1,04 % au-dessus de la plage de température de fonctionnement). Le TL103WB offre une plage de température plus large de -40 °C à 125 °C.
Caractéristiques
- Le TL103WB amélioré est une mise à niveau compatible avec les broches vers TL103W et TL103WA
- Spécifications améliorées des amplificateurs de la version B
- Plage d'alimentation de 3 V à 36 V
- Faible tension maximale de décalage d'entrée de ±2 mV (25 °C) et ±2,5 mV (pleine température)
- Largeur de bande de gain de 1,2 MHz
- Courant d'alimentation total de 550 µA
- Rejet EMI (filtre RF et EMI intégré)
- Plage de température de -40 °C à 125 °C
- Spécifications améliorées de la référence de la version B
- Référence de 2,5 V corrigée
- Tolérance étroite maximale de 0,44 % (25 °C) et 1,04 % (pleine température)
- Large plage de courant dissipateur : 0,2 mA (standard) à 100 mA
Applications
- Chargeurs de batteries
- Alimentations à découpage
- Régulation de tension linéaire
- Systèmes d'acquisition de données
- Dissipateur à courant constant de précision
Circuit d'application standard
Publié le: 2024-03-19
| Mis à jour le: 2024-05-09
