Texas Instruments THS6232 Pilote différentiel en ligne
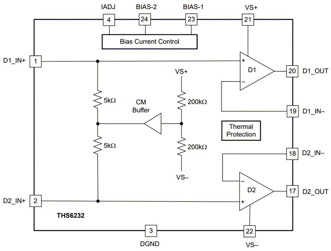
Le pilote différentiel en ligne Texas Instruments THS6232 présente une architecture à rétroaction en courant, procurant un courant élevé de sortie à faible distorsion. Ce dispositif est destiné à des applications de commande de ligne à large bande et à grande vitesse, pour des communications par courants porteurs en ligne (HPLC), nécessitant une haute linéarité lors de la commande de lourdes charges en ligne.L'architecture unique du THS6232 utilise un courant de repos minimal tout en atteignant une linéarité très élevée. L'amplificateur dispose d'une broche de courant réglable (IADJ) qui définit la consommation nominale de courant, ainsi que de multiples modes de polarisation permettant d'améliorer les économies d'énergie lorsqu'une pleine performance de l'amplificateur n'est pas requise. Le mode polarisation d'arrêt fournit des économies d'énergie supplémentaires en mode réception dans les systèmes TDM (multiplexé à division temporelle) tout en maintenant une impédance de sortie élevée. Le tampon intégré en mode commun et à alimentation intermédiaire élimine les composants externes, ce qui réduit le coût de système et l'espace sur la carte.
La grande amplitude de sortie de 21 V PP (charge de 100 Ω) avec les alimentations de 12 V, couplée à plus de 550 mA de courant de commande, permet une large gamme dynamique à distorsion minimale. La carte Texas Instruments THS6232 est disponible en boîtier VQFN à 24 broches à plaquette thermique exposée et est spécifiée pour un fonctionnement de -40 à +125 °C.
Caractéristiques
- Plage d'alimentation de 7 à 40 V (VS)
- Largeur de bande à petits signaux de 75 MHz (VO = 2 VPP, G = 5)
- Modes de puissance réglables
- Mode de pleine polarisation : 25 mA
- Mode de polarisation moyenne : 19,5 mA
- Mode de faible polarisation : 15 mA
- Mode à ultra-basse polarisation : 10 mA
- Mode d’arrêt à faible puissance
- Broche IADJ pour polarisation variable
- Suppression SGCC HPLC hors bande supérieure à 30 dBc
- Bande 0 : 49 dBc
- Bande 1 : 61 dBc
- Bande 2 : 64 dBc
- Bande 3 : 65 dBc
- Courant élevé de sortie de 800 mA (VS = 40 V, charge de 1 Ω)
- Faible distorsion (VS = 12 V, charge de 50 Ω)
- HD2 (à 1 MHz) : -88 dBc
- HD3 (à 1 MHz) : -99 dBc
- Grande amplitude de sortie (VS = 12 V)
- 21 VPP (charge de 100 Ω), 19 VPP (charge de 50 Ω)
- Tampon en mode commun à alimentation intermédiaire intégré
- Protection intégrée contre la surchauffe
- Compatibilité de broches avec THS6212 et avec THS6222 en VQFN à 24 broches
Applications
- Pilote de ligne SGCC HPLC
- CPL à bande étroite : G3, PRIME, IEEE P1901.2
- Compteur intelligent
- Débitmètre à ultrasons
- Arrêt rapide de panneaux solaires
- Éclairage intelligent
- Concentrateur de données
Schéma fonctionnel
