Texas Instruments Amplificateur entièrement différentiel THS4567
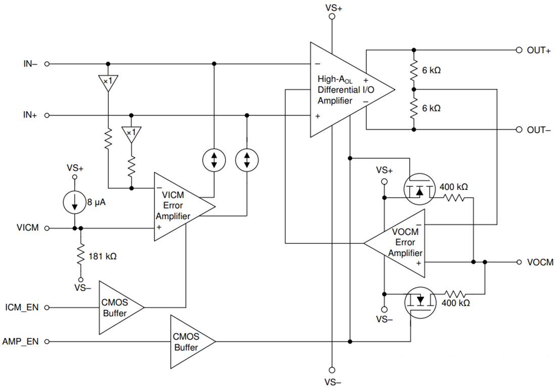
L'amplificateur entièrement différentiel THS4567 de Texas Instruments est un nouvel amplificateur entièrement différentiel (FDA) qui comprend une commande indépendante en mode commun d'entrée (VICM) et en mode commun de sortie (VOCM). Les FDA standard possèdent uniquement une commande en mode commun de sortie. Le THS4567 est un amplificateur décompensé avec un gain minimum stable de 10 V/V. Le THS4567 fonctionne comme un pilote d'amplificateur à transimpédance (TIA) entièrement différentiel et de convertisseur analogique-numérique (CAN) en une seule étape intégrée.La boucle VICM coupe la polarisation inverse à travers la photodiode(PD) des plages de compatibilité d'excursion de sortie et d'entrée de l'amplificateur, permettant ainsi au concepteur de maximiser la polarisation inverse du PD et de minimiser la capacité du PD. La boucle VICM peut être désactivée, ce qui permet ensuite au THS4567 de Texas Instruments de fonctionner comme un FDA standard. La boucle VOCM définit la tension de sortie en mode commun différentielle et est généralement définie à la tension de référence en mode commun de l'étape du CAN suivant.
Caractéristiques
- Produit gain-bande passante (GBWP) 220 MHz
- Vitesse de balayage 500 V/µs
- Bande passante 42 MHz (G = 10 V/V)
- Bruit de tension 2 nV/√Hz
- Courant d'alimentation 2 mA (IQ)
- IQ 28 µA (arrêt)
- Sortie rail-à-rail (RRO)
- Entrées CMOS à haute impédance
- Commande en mode commun d'entrée et de sortie indépendante
- Désactiver la boucle d'entrée en mode commun pour utiliser comme un amplificateur entièrement différentiel standard (FDA)
- Plage d'alimentation simple de 3,3 V à 5,5 V
- Plage de division d'alimentation de ±1,65 V à ±2,75 V
- Température de fonctionnement de -40 °C à +125 °C
Applications
- Encodeur optique absolu
- Rétroaction de la position du pilote CA
- Un capteur de position de moteur linéaire
- Oxymètre de pulse clinique
- Tomographie par cohérence optique
Schéma fonctionnel
Publié le: 2021-03-12
| Mis à jour le: 2022-03-11
