Texas Instruments Émetteurs-récepteurs CAN FD 3,3 V TCAN341x
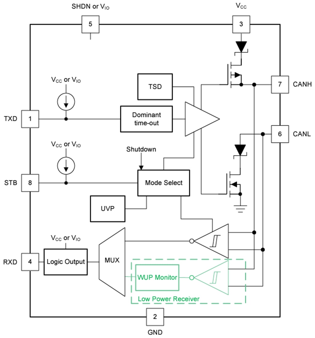
Les émetteurs-récepteurs CAN FD 3,3 V TCAN341x deTexas Instruments sont des émetteurs-récepteurs à réseau de zone contrôleur (CAN) FD compatibles avec les exigences de couche physique de la spécification CAN haute vitesse ISO 11898-2:2016.Ces émetteurs-récepteurs ont une compatibilité électromagnétique (CEM) certifiée pour une utilisation avec les réseaux CAN FD et CAN classiques jusqu'à 5 mégabits par seconde (Mbps). Ces dispositifs permettent une exploitation jusqu'à 8 Mbps dans des réseaux plus simples. Le TCAN3413 comprend une conversion interne du niveau logique par la broche VIO. Ces dispositifs permettent l'interface directe de l'E/S de l'émetteur-récepteur avec les niveaux logiques 1,8 V, 2,5 Vou 3,3 V. Les émetteurs-récepteurs prennent en charge un mode veille à faible consommation et un CAN de réveil conforme au modèle de réveil (WUP) défini par la norme ISO 11898-2 :2016.
Les émetteurs-récepteurs disposent d'une protection contre l'arrêt thermique (TSD), d'un temps mort dominant (DTO) TXD, d'une détection de sous-tension d'alimentation et d'une protection contre les défaillances de bus ±58 V. Les dispositifs ont un comportement de sécurité défini dans les scénarios de broche flottante ou de sous-tension d'alimentation. Les produits TCAN341x de Texas Instruments sont disponibles dans les boîtiers standard SOIC-8, VSON-8 et dans les boîtiers à faible encombrement SOT-23.
Caractéristiques
- Le fonctionnement à partir d'une seule source d'alimentation de 3,3 V élimine le régulateur de 5 V ce qui permet d'économiser le coût de la nomenclature (BOM) et de réduire l'espace sur le circuit imprimé.
- Excellent fonctionnement CEM dans des réseaux homogènes et hétérogènes
- Compatible avec les exigences de la norme ISO 11898-2:2016 en matière de couche physique
- Prise en charge du CAN classique et des performances optimisées du CAN FD à 2 Mbit/s, 5 Mbit/s et 8 Mbit/s, délais de propagation courts et symétriques pour une marge de synchronisation améliorée
- Le TCAN3413 prend en charge une gamme de tensions d'E/S comprise entre 1,7 V et 3,6 V.
- Tension d'entrée en mode commun du récepteur : ±30 V
- Caractéristiques de protection
- Protection contre les défaillances de bus de ±58 V
- Protection ESD CEI sur les broches de bus de ±10 kV
- Protection de sous-tension
- Temps mort dominant (DTO) TXD
- Protection contre l'arrêt thermique (TSD)
- Modes de fonctionnement
- Mode normal
- Mode veille à faible puissance prenant en charge la demande de réveil à distance
- Mode d'arrêt à puissance ultra-faible pour TCAN3414 uniquement
- Comportement optimisé lorsqu'il n'est pas alimenté
- Les broches logiques et bus sont à haute impédance (hors charge pour le bus ou l'application de fonctionnement)
- Possibilité de branchement à chaud : mise sous tension ou hors tension sans glitch sur le bus et la sortie RXD
- Boîtier SOIC à 8 broches, petite empreinte SOT-23, et boîtier sans plomb VSON-8 avec capacité améliorée d'inspection optique automatisée (AOI)
Applications
- Automatisation d'usine
- Infrastructure de réseau
- Transport industriel
- Entraînements à moteur
Schéma fonctionnel
