Texas Instruments Émetteurs-récepteurs FD CAN pour l'automobile TCAN340x-Q1
Les émetteurs-récepteurs automobiles Texas Instruments TCAN340x-Q1 de réseau CAN-FD sont compatibles avec les exigences de couches physiques de la spécification ISO 11898-2:2016 relative aux CAN à hauts débits. Ces émetteurs-récepteurs ont une tension unique d'alimentation électrique de 3,3 V qui élimine le régulateur de 5 V, ce qui permet d'économiser le coût de nomenclature et de réduire l'espace des circuits imprimés. Les émetteurs-récepteurs TCAN340x-Q1 sont certifiés pour la compatibilité électromagnétique (CEM) des réseaux CAN FD et CAN classiques jusqu'à 5 Mbps et à exploitation jusqu'à 8 Mbps dans des réseaux plus simples. Les fonctions de protection incluent la protection contre les défauts de bus ±58 V, la protection contre les sous-tensions, la protection contre le dépassement de délai (DTO) TXD-Dominant et la protection contre les arrêts thermiques (TSD). Les applications typiques incluent l'automobile et le transport, les modules de contrôle de carrosserie, la passerelle automobile, les systèmes avancés d'aide à la conduite (ADAS) et l'infodivertissement. Les dispositifs TCAN340x-Q1 sont qualifiés AEC-Q100 pour les applications automobiles.Les émetteurs-récepteurs TCAN3403-Q1 fonctionnent en mode normal et en mode veille à faible consommation, tandis que les émetteurs-récepteurs TCANC3404-Q1 fonctionnent en mode d'arrêt à très faible consommation. Le TCANC3403-Q1 comprend une translation interne de niveaux de logique par la broche VIO, ce qui permet l'interface directe des E/S d'émetteur-récepteur aux niveaux logiques sous 1,8, 2,5 ou 3,3 V. Ces émetteurs-récepteurs CAN-FD sont disponibles dans des boîtiers SOIC-8/VSON conformes aux normes industrielles et 8SOT-23 à faibles encombrements.
Caractéristiques
- Homologué AEC-Q100 pour les applications automobiles
- Fonctionnement à alimentation unique de 3,3 V :
- Éliminent le régulateur de 5 V, ce qui permet d'économiser le coût de nomenclature et de réduire l'espace des circuits imprimés.
- Excellent fonctionnement CEM dans les réseaux homogènes et hétérogènes
- Compatible avec les exigences de la norme de couche physique ISO 11898-2 :2016
- Compatibilité en matière de sécurité fonctionnelle :
- Documentation disponible pour faciliter la conception de systèmes fonctionnels de sécurité
- Prise en charge du CAN classique et des performances optimisées du CAN-FD à 2, à 5 et à 8 Mbps
- Retards de propagation courte et symétrique, pour une meilleure marge temporelle
- Une gamme de tensions d'E/S de 1,7 à 3,6 V est permise (TCANC3403-Q1).
- Tension d'entrée ±30 V en modes communs de récepteurs
- Caractéristiques de protection :
- Protection de ±58 V contre les anomalies de bus
- DES à ±8 kV sur les broches de bus, selon l'ISO 10605
- Protection contre les sous-tensions
- DTO (TX-Dominant Time-Out)
- Protection contre les arrêts thermiques (TSD)
- Modes de fonctionnement :
- Mode normal
- Mode veille à faible puissance prenant en charge la demande de réveil à distance
- Mode d'arrêt à ultra-basse consommation (TCANC3404-Q1)
- Comportement optimisé en hors tension :
- Les broches de bus et de logiques sont à haute impédance (aucune charge sur le bus de fonctionnement ou l'application).
- Possibilité de branchement à chaud : mise sous tension ou hors tension sans glitch sur le bus et la sortie RXD
- Boîtiers SOIC à 8 broches, SOT-23 à petite empreinte et VSON-8 sans broche avec flancs mouillables, pour une Inspection optique automatisée (AOI)
Applications
- Automobile et transport
- Modules de commande de corps
- Passerelle automobile
- Système d'aide à la conduite (ADAS)
- Infoloisir
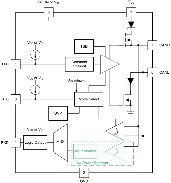
Schéma fonctionnel
Schéma de principe
Schéma de circuit d'application standard
Ressources supplémentaires
Publié le: 2024-07-23
| Mis à jour le: 2025-05-15
