Texas Instruments SBC FD CAN automobile TCAN1167-Q1
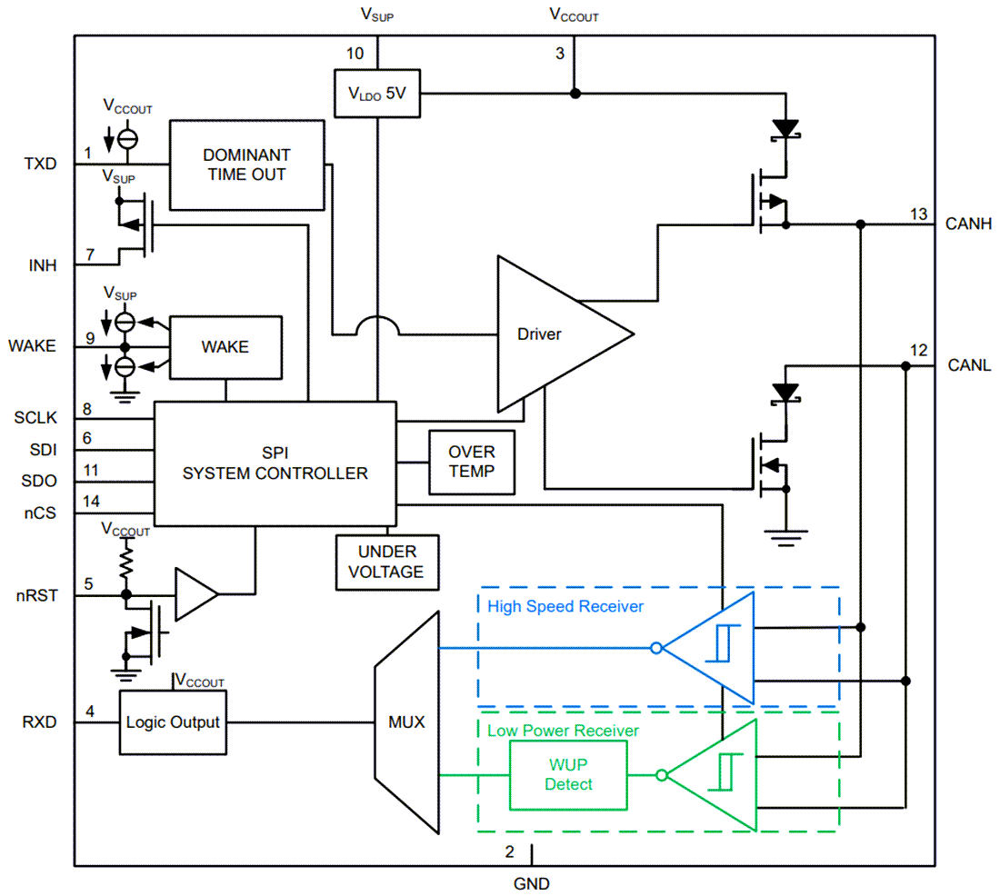
La puce de base de système (SBC) CAN automobile TCAN1167-Q1 de Texas Instruments est une puce de base de système (SBC) de contrôleur de zone (CAN) haut débit qui satisfait les exigences de couche physique de la norme CAN haut débit ISO 11898-2:2016. L'émetteur-récepteur prend en charge les réseaux CAN et FD CAN classiques jusqu'à huit mégabits par seconde (Mb/s).Le TCAN1164-Q1 de Texas Instruments prend en charge une large plage d'alimentation d'entrée et intègre une sortie LDO de 5 V. La sortie LDO (VCCOUT) de 5 V qui fournit la tension de l'émetteur-récepteur CAN en interne et un courant supplémentaire en externe.
Le TCAN1167-Q1 permet de réduire la consommation de courant de la batterie au niveau du système en activant de manière sélective les diverses alimentations électriques qui peuvent être présentes sur un système via la broche de sortie INH. Cette fonction permet un état de veille à très faible courant où l'alimentation est fournie à tous les composants du système, à l'exception du TCAN1167-Q1, tout en surveillant le bus CAN. Lorsqu'un événement de réveil est détecté, le TCAN1167-Q1 initie le démarrage du système en mettant INH à l'état haut.
Caractéristiques
- Homologué AEC-Q100 (classe 1) pour les applications automobiles
- Satisfait les exigences de la norme ISO 11898-2:2016
- Sécurité fonctionnelle gérée par la qualité
- Documentation disponible pour aider à la conception de systèmes de sécurité fonctionnels
- Large plage de tension de fonctionnement d'entrée
- LDO intégré pour alimentation émetteur-récepteur CAN
- LDO 5 V avec capacité de courant de sortie de 100 mA
- CAN classique et FD CAN jusqu'à 8 Mbit/s
- Minuteur Watchdog prenant en charge plusieurs modes
- Délai d'expiration
- Fenêtre
- Question et réponse Watchdog (questions-réponses)
- Minuteur Watchdog prenant en charge plusieurs modes
- Modes de fonctionnement programmables via SPI
- Mode normal
- Mode silencieux
- Mode veille
- Mode veille à faible puissance
- Sortie INH haute tension pour contrôle d'alimentation du système
- Prise en charge de veille locale via la broche WAKE
- Prise en charge avancée de détection de défaillance de bus CAN
- Comportement défini lorsqu'il n'est pas alimenté
- Les bornes de bus et d'E/S sont à haute impédance (aucune charge sur le bus d'exploitation ou l'application)
- Caractéristiques de protection
- Tolérance aux défaillances de bus CAN ±58 V
- Prise en charge de perte de charge sur VSUP
- Protection ESD CEI
- Protection contre les sous-tensions et les surtensions
- Protection contre les arrêts thermiques
- Temporisation d'état dominant TXD (TXD DTO)
- Prise en charge de température de jonction extra-large
- Disponible en boîtier VSON (14) sans plomb avec un flanc mouillable pour une meilleure capacité d'inspection optique automatique (AOI).
Applications
- Système avancé d'assistance au conducteur (ADAS)
- Éclairage et électronique de la carrosserie
- Infodivertissement automobile et groupe
- Systèmes hybrides, électriques et groupes motopropulseurs
Schéma fonctionnel
