Texas Instruments Émetteur-récepteur FD CAN automobile TCAN1043N-Q1
L'émetteur-récepteur CAN FD automobile TCAN1043N-Q1 de Texas Instruments est un émetteur-récepteur de réseau de zone de contrôleur (CAN) haute vitesse qui répond aux exigences de la norme ISO 11898-2:2024. Cet émetteur-récepteur prend en charge le CAN classique et le FD CAN jusqu'à 8 Mbps et fonctionne avec une large plage de tension d'entrée. L'émetteur-récepteur TCAN1043N-Q1 dispose de modes de fonctionnement, y compris les modes normal, silencieux, veille et veille à faible puissance. Cet émetteur-récepteur comprend trois entrées d’alimentation distinctes, VSUP, VCC et VIO. Les dispositifs TCAN1043N-Q1 sont qualifiés AEC-Q100 pour les applications automobiles. Les applications typiques comprennent des passerelles automobiles, des systèmes d'aide à la conduite automobile (ADAS), le transport industriel, l'éclairage et l'électronique de la carrosserie, l'hybride, les systèmes électriques et de transmission, et l'info-divertissement automobile et le groupe.L'émetteur-récepteur TCAN1043N-Q1 prend en charge la sortie INH haute tension pour le contrôle de l'alimentation du système et prend en charge l'activation locale via la broche WAKE. Les fonctions de protection incluent la détection de sous-tension, l'arrêt thermique (TSD), le délai d'expiration de l'état dominant TXD (TXD DTO) et la protection contre les défauts de bus ±58 V. L'émetteur récepteur TCAN1043N-Q est disponible dans des boîtiers plombés (SOT et SOIC) à 14 broches et des boîtiers sans plomb (VSON) avec des flancs mouillables pour une capacité d'inspection optique automatisée améliorée (AOI).
Caractéristiques
- Qualifié AEC Q100 pour les applications automobiles
- Compatible avec la sécurité fonctionnelle :
- Documentation disponible pour aider à la conception de systèmes de sécurité fonctionnels
- Répond aux exigences de la norme ISO 11898-2:2024
- Large plage de tension de fonctionnement d'entrée
- Prend en charge le CAN classique et le CAN FD jusqu’à 8 Mbps
- Prises en charge du décalage de niveau VIO de 1,7 V à 5,5 V
- Modes de fonctionnement :
- Mode Normal
- Mode silencieux
- Mode veille
- Mode veille à faible puissance
- Sortie INH haute tension pour contrôle d'alimentation du système
- Prise en charge de veille locale via la broche WAKE
- Les bornes bus et IO sont à haute impédance (hors charge pour le bus ou l'application de fonctionnement)
- Fonctionnalités de protection :
- Tolérance aux défaillances de bus CAN +58V
- Prise en charge de perte de charge sur VSUP
- Protection ESD CEI
- Protection contre les sous-tensions
- Protection contre les arrêts thermiques
- Temporisation d'état dominant TXD (TXD DTO)
- Disponible dans des boîtiers plombés (SOT et SOIC) à 14 broches et dans des boîtiers sans plomb (VSON) avec flancs mouillables pour une capacité d'inspection automatisée optique (AOI) améliorée
Applications
- Éclairage et électronique de la carrosserie
- Passerelle automobile
- Systèmes avancés d'aide à la conduite (ADAS)
- Infodivertissement et groupe
- Systèmes hybrides, électriques et groupes motopropulseurs
- Véhicules de transport personnel - vélo électrique
- Transport industriel
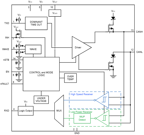
Schéma fonctionnel
Schéma de circuit d'application standard
Publié le: 2025-01-28
| Mis à jour le: 2025-08-22
