Texas Instruments Émetteur-récepteur FD CAN automobile TCAN1043A-Q1
L'émetteur-récepteur FD CAN automobile TCAN1043A-Q1 de Texas Instruments est un émetteur-récepteur CAN (contrôleur de zone de réseau) haut débit qui satisfait les exigences de couche physique de la norme CAN haut débit ISO 11898-2:2016. Le dispositif prend en charge des débits de données CAN et FD CAN classiques pouvant atteindre huit mégabits par seconde (Mb/s).Le TCAN1043A-Q1 permet de réduire la consommation de courant de la batterie au niveau du système en activant de manière sélective les diverses alimentations électriques présentes sur un système via la broche de sortie INH. Cette caractéristique permet un état de veille à faible courant dans lequel l'alimentation est contrôlée par porte à tous les composants du système à l'exception du TCAN1043A-Q1 tout en surveillant le bus CAN. Lorsqu'un événement de réveil est détecté, le TCAN1043A-Q1 initie le démarrage du système en mettant INH à l'état haut.
Le TCAN1043A-Q1 de Texas Instruments dispose d'un minuteur SWE qui permet une transition en mode veille en toute sécurité après 4 minutes (tINACTIVE) d'inactivité en mode veille. Ce minuteur garantit que le dispositif passe en mode veille à faible puissance si le MCU ne parvient pas à faire passer le dispositif en mode normal.
Caractéristiques
- Homologué AEC Q100 (classe 1) pour les applications automobiles
- Compatible avec la sécurité fonctionnelle
- Documentation disponible pour aider à la conception de systèmes de sécurité fonctionnels
- Satisfait les exigences de la norme ISO 11898-2:2016
- Large plage de tension de fonctionnement d'entrée
- Prend en charge le CAN classique et le CAN FD jusqu'à 8 Mbps
- Le décalage de niveau de VIO permet de passer de 1,7 V à 5,5 V
- Modes de fonctionnement
- Mode normal
- Mode silencieux
- Mode veille
- Mode veille à faible puissance
- Sortie INH haute tension pour contrôle d'alimentation du système
- Prise en charge de veille locale via la broche WAKE
- Comportement défini lorsqu'il n'est pas alimenté
- Les bornes de bus et d'E/S sont à haute impédance (aucune charge sur le bus d'exploitation ou l'application)
- Le minuteur d'erreur de réveil-veille (SWE) permet une transition sûre du mode standby au mode veille en cas de panne de courant du système ou de défaillance logicielle
- Permet une durée de mise sous tension étendue
- Caractéristiques de protection
- Tolérance aux défaillances de bus CAN ±58 V
- Prise en charge de perte de charge sur VSUP
- Protection ESD CEI
- Protection contre les sous-tensions
- Protection contre les arrêts thermiques
- Temporisation d'état dominant TXD (TXD DTO)
- Disponible dans les boîtiers plombés (SOT et SOIC) à 14 broches et VSON sans plomb avec flancs mouillables pour une capacité améliorée d'inspection optique automatisée (AOI)
Applications
- Éclairage et électronique de la carrosserie
- Passerelle automobile
- Systèmes d'aide à la conduite automobile (ADAS)
- Info-divertissement et groupe
- Systèmes hybrides, électriques et groupes motopropulseurs
- Véhicules de transport personnel - vélo électrique
- Transport industriel
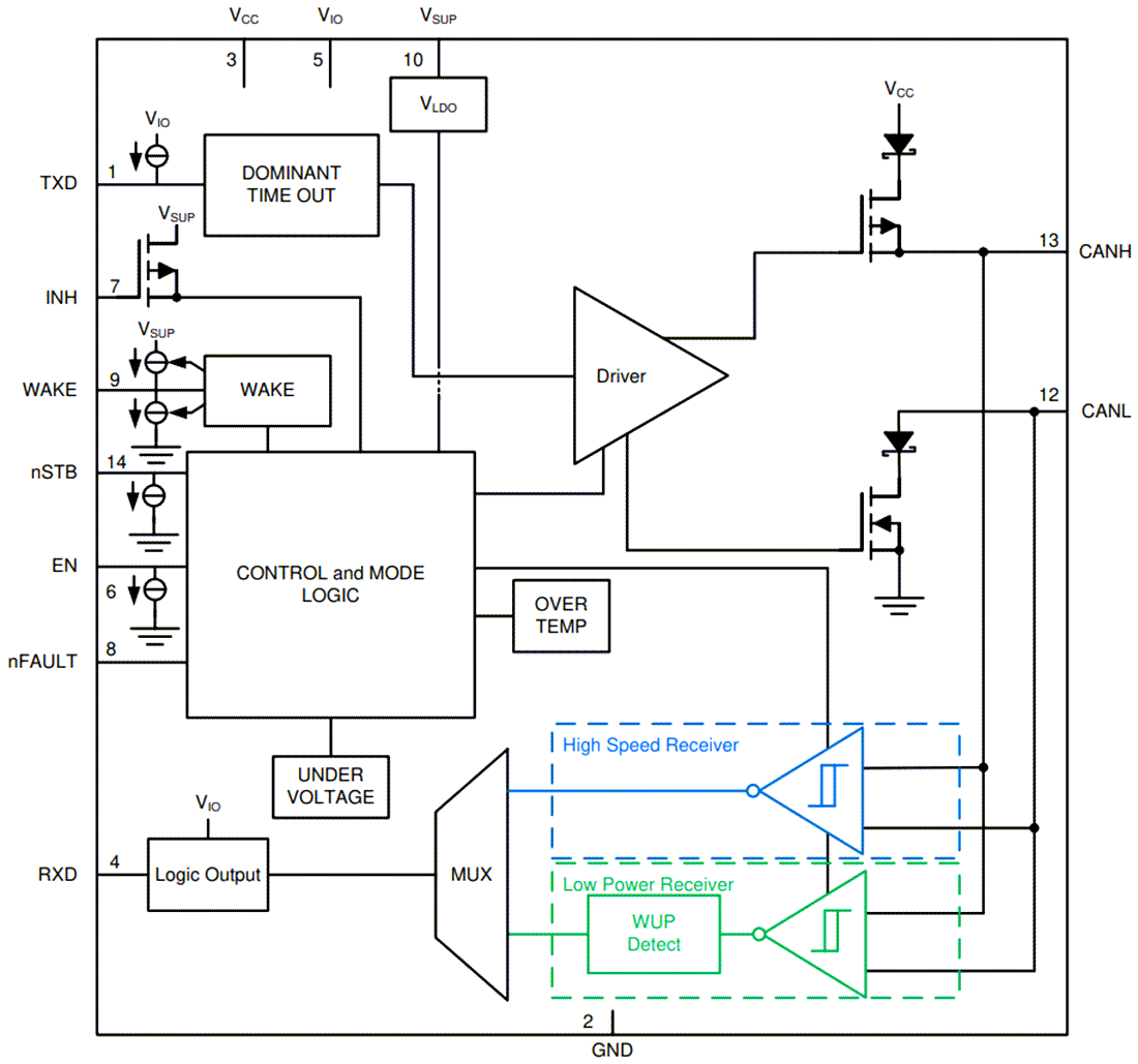
Diagramme fonctionnel
