Texas Instruments Tampon de bus I2C échangeable à chaud TCA4307
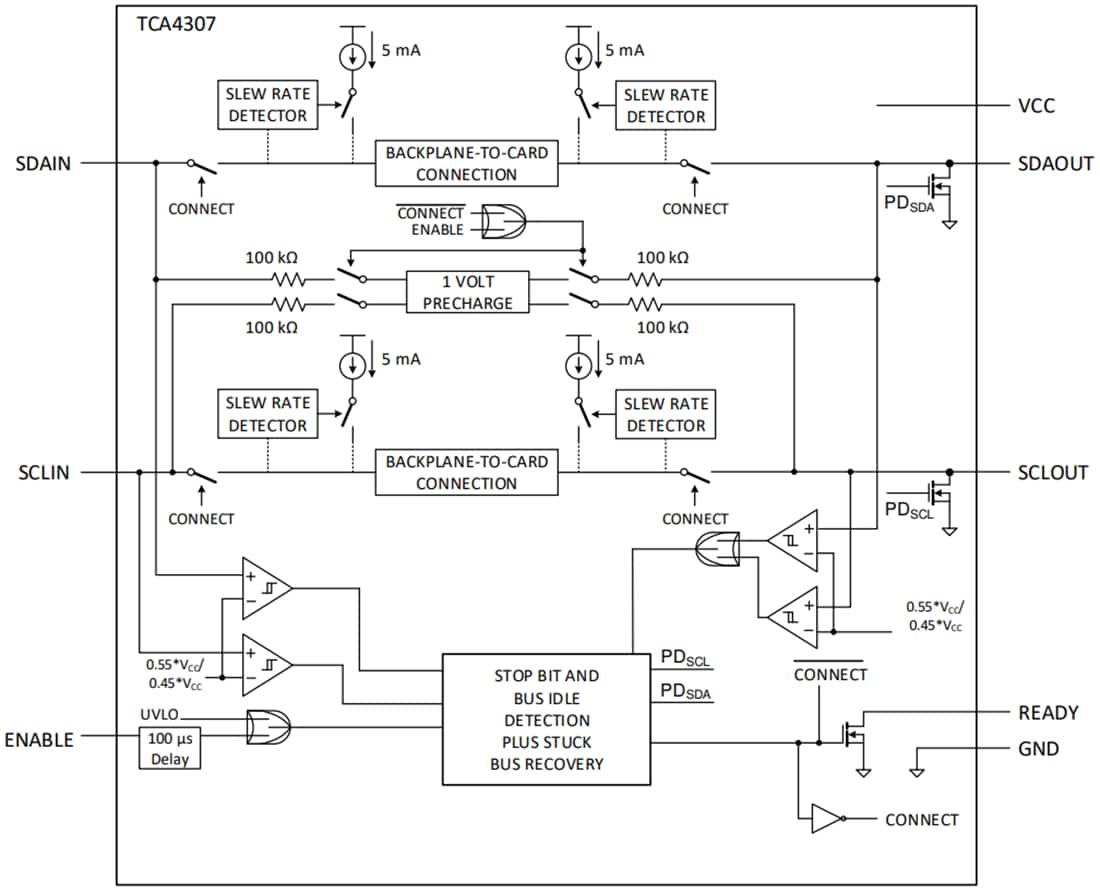
Le tampon Bus échangeable à chaud TCA4307 de I Texas Instruments 2C supporte l'insertion de cartes E/S dans un fond de panier actif sans corrompre les lignes de données et d'horloge. Le circuit de contrôle empêche les lignes I2C côté fond de panier (in) d'être connectées aux lignes I2C côté carte (out) jusqu'à ce qu'une commande d'arrêt ou une condition d'inactivité du bus se produise sur le fond de panier sans qu'il y ait contention du bus sur la carte. Ce dispositif fournit un tampon bidirectionnel lorsque la connexion est établie, ce qui permet d'isoler les capacités du fond de panier et de la carte. Pendant l'insertion, les lignes SDA et SCL sont préchargées à 1 V pour minimiser le courant nécessaire à la charge de la capacité parasite du dispositif.Le TCA4307 de Texas Instruments dispose d'un système de récupération de bus bloqué, qui déconnecte automatiquement le bus s'il détecte que SDAOUT ou SCLOUT sont bas pendant environ 40 ms. Une fois le bus déconnecté, l'appareil génère automatiquement jusqu'à 16 impulsions sur SCLOUT pour tenter de réinitialiser l'appareil, en maintenant le bus à un niveau bas. Lorsque le bus I2C est inactif, le TCA4307 peut être éteint en mettant la broche EN à un niveau bas, ce qui réduit la consommation d'énergie. Lorsque EN est tiré vers le haut, le site TCA4307 reprend son fonctionnement normal. Il comprend également une broche de sortie READY à drain ouvert, indiquant que le fond de panier et les côtés de la carte sont connectés. Lorsque READY est à l'état haut, SDAIN et SCLIN sont connectés à SDAOUT et SCLOUT. Lorsque les deux côtés sont déconnectés, READY est à l'état bas.
Caractéristiques
- Prise en charge du transfert de données bidirectionnel des signaux du bus I2C
- Plage de tension d'alimentation opérationnelle de 2,3 V à 5,5 V
- T Plage de température de l'air ambiant de -40 °C à 125 °C TA
- La précharge 1 V sur toutes les lignes SDA et SCL empêche la corruption pendant l'insertion en direct
- Récupération de bus bloqué avec récupération automatique de bus
- Accepte les dispositifs en mode standard et en mode rapide I2C
- Prend en charge l'étirement, l'arbitrage et la synchronisation d'horloge
- Broches I2C haute impédance hors tension
Applications
- Serveurs
- Commutation d'entreprise
- Équipement de commutation pour télécommunications
- Stations de base
- Équipement d’automatisation industriel
Schéma fonctionnel
