Texas Instruments Amplificateurs audio de classe D à entrée numérique TAS2110
Les amplificateurs audio de classe D à entrée numérique TAS2110 de Texas Instruments sont dotés d'une élévation de classe H 11 V contrôlée par algorithme dans un boîtier QFN. Les algorithmes d'avant-garde optimisent les niveaux de tension d'élévation pour correspondre à la sortie du signal audio. Cette caractéristique fournit toute la puissance nécessaire pour une sortie de crête tout en réduisant la consommation moyenne d'énergie de manière significative par rapport aux élévations de sortie constantes. Les algorithmes sont configurés à l'aide de l'interface utilisateur graphique (GUI) de la console PurePath.L'amplificateur audio de classe D TAS2110 de Texas Instruments est capable de fournir une puissance de crête de 6,1 W dans une charge de 4 Ω à une tension de batterie de 3,6 V. Le TAS2110 possède un rendement de 83,5 % à 1 W et consomme moins de 1 uA en mode d'arrêt matériel. Le TAS2110 aide à protéger le système contre l'arrêt grâce à une protection contre les baisses de tension configurable et à un limiteur de tension de crête de suivi VBAT, tous deux configurables. Le boîtier QFN TAS2110 est compatible avec les conceptions de cartes à 2 couches.
Caractéristiques
- Caractéristiques principales
- Élévation de classe H à niveaux multiples 11 V
- Algorithme d'avant-garde intégré avec interface utilisateur graphique (GUI) facile à utiliser
- Puissance de sortie (1 % THD+N, VBAT= 3,6 V)
- 6,1 W en 4 Ω
- 5 W en 8 Ω
- Consommation d'énergie (8 Ω, VBAT= 4,2 V)
- Efficacité de 83,5 % à 1 W
- <1 uA en mode arrêt matériel
- Alimentations électriques
- VBAT : 2,7 V à 5,5 V
- VDD : 1,65 V à 1,95 V
- Protections
- Batterie : baisse de tension avancée
- Écrêtage : limiteur de tension de crête de suivi VBAT
- Dispositif : protection thermique et contre les surintensités
- Interfaces et contrôle
- I2S/TDM : 8 canaux de 32 bits chacun jusqu'à 96 KSPS
- I2C : 4 adresses sélectionnables
- Taux d'échantillonnage de 7,35 KSPS à 192 KSPS
- Exploitation sans MCLK
Applications
- Haut-parleurs intelligents avec assistance vocale
- Haut-parleurs BLUETOOTH ® et sans fil
- Maison intelligente
- Caméra IP
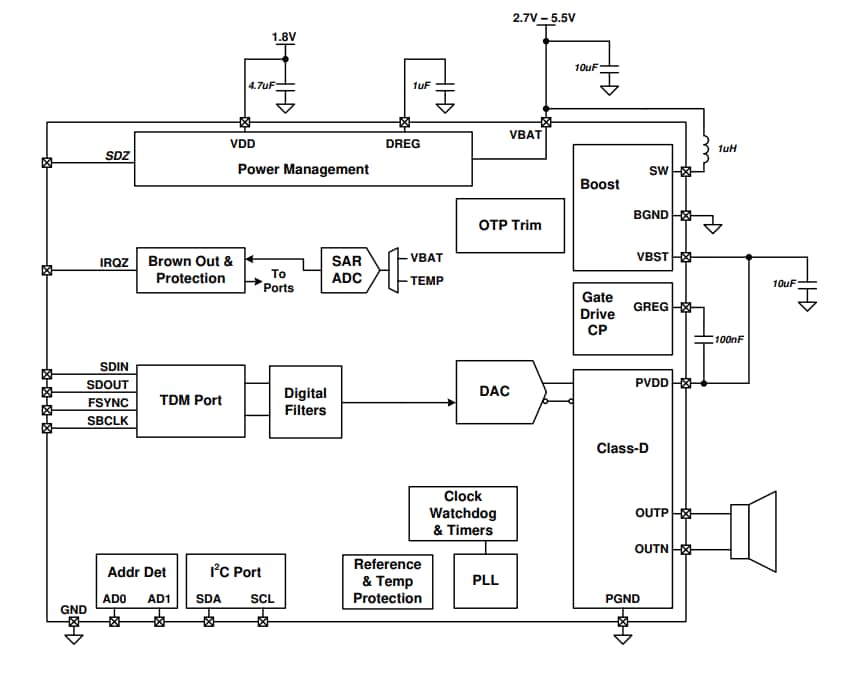
Schéma fonctionnel
Publié le: 2020-01-14
| Mis à jour le: 2024-05-03
