Texas Instruments Tampons/pilotes octaux SN74LV240A
Les tampons/pilotes octaux de Texas Instruments SN74LV240A sont conçus pour améliorer les performances et la densité des pilotes d'horloge, des pilotes d'adresse mémoire 3 états et des récepteurs et émetteurs orientés bus. Ces dispositifs avec sorties inversées fonctionnent dans la plage de 2 Vcc à 5,5 Vcc. Les tampons/pilotes SN74LV240A sont organisés en deux tampons/pilotes de ligne à 4 bits avec des entrées de mise en service de sortie séparées. Ces dispositifs prennent en charge l'exploitation en tension en mode mixte sur tous les ports. Les tampons/pilotes SN74LV240A sont utilisés dans les smartphones, les commutateurs de réseau et les dispositifs portables.Caractéristiques
- Exploitation VCC de 2 V à 5,5 V
- tpd maximum de 6,5 ns à 5 V
- Standard VOLP (rebond à la terre sortie) 0,8 V à VCC = 3,3 V TA = 25 °C
- VOHV Standard (dépassement de tension de sortie VOH) 2,3 V à VCC = 3,3 V TA = 25 °C
- Prise en charge d'exploitation avec tension en mode mixte sur tous les ports
- Les performances de verrouillage dépassent 250 mA conformément à la norme JESD 17
- Ioff prend en charge l'insertion en direct, le mode d'arrêt partiel et la protection contre la contre-force
Applications
- Smartphones
- Commutateurs de réseau
- Dispositifs portables
Schéma fonctionnel
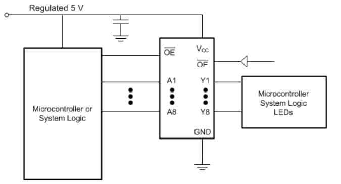
Schéma du circuit d'application
Publié le: 2024-12-20
| Mis à jour le: 2025-01-02
