Texas Instruments SN65HVDA1040B-Q1 Automotive CAN Transceivers
Texas Instruments SN65HVDA1040B-Q1 Automotive EMC-optimized CAN Transceiver meets or exceeds the specifications of the ISO 11898 standard for use in applications employing a controller area network (CAN). The SN65HVDA1040B-Q1 CAN transceiver provides differential transmit capability to the bus and differential receive capability to a CAN controller at signaling rates up to 1Mbps. The Texas Instruments SN65HVDA1040B-Q1 includes many device protection features such as under-voltage lockout (UVLO), over-temperature thermal shutdown, wide common-mode range, and loss of ground protection. The device is designed for operation in especially harsh environments. The bus pins are also protected against external cross-wiring, shorts to -27V to 40V, and voltage transients according to ISO 7637. The device is qualified for use in automotive applications.Features
- AEC-Q100 Qualified for automotive applications
- Temperature grade 0 (–40°C to +125°C, TA)
- HBM ESD classification level:
- 3A Level for all pins except 5, 6, and 7
- 3B Level for pins 5, 6 and 7
- CDM ESD classification level C6
- Meets or exceeds the requirements of ISO 11898-2 and -5
- GIFT/ICT compliant
- Low-current standby mode with bus wake-up, <12µA maximum
- High electromagnetic compliance (EMC)
- SPLIT voltage source for common-mode stabilization of bus through split termination
- Digital inputs compatible with 3.3V and 5V microprocessors
- SOIC package option
- Protection features
- Bus-fault protection of –27V to 40V
- TXD dominant time-out
- Thermal shutdown protection
- Power up and power down glitch-free bus inputs and outputs
- High bus input impedance with low VCC (ideal passive behavior on bus when unpowered)
Applications
- GMW3122 Dual-wire CAN physical layer
- SAE J2284 High-speed CAN for automotive applications
- SAE J1939 Standard data bus interface
- ISO 11783 Standard data bus interface
- NMEA 2000 Standard data bus interface
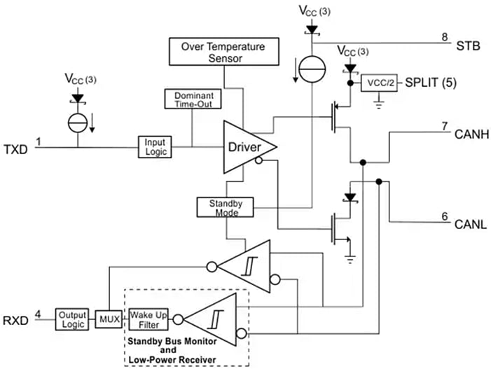
Functional Diagram
Publié le: 2019-10-15
| Mis à jour le: 2025-03-05
