Texas Instruments Pilote de transformateur Push-Pull SN6507/SN6507-Q1
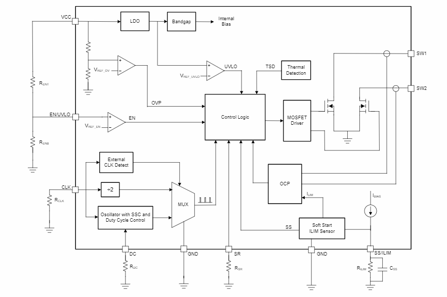
Le pilote de transformateur push-pull 36 V à faible émission SN6507/SN6507-Q1 de Texas Instruments est un pilote de transformateur push-pull haute tension et haute fréquence fournissant une alimentation isolée dans une solution de petite taille. Les SN6507/SN6507-Q1 mettent en œuvre les avantages de la topologie push-pull, y compris la simplicité, la faible EMI et l'annulation de flux pour empêcher la saturation du transformateur. Le composant permet un gain de place supplémentaire grâce au contrôle du rapport cyclique, ce qui réduit le nombre de composants pour les larges plages d'entrée et en sélectionnant une haute fréquence de commutation, réduisant la taille du transformateur.Le pilote de transformateur push-pull SN6507/SN6507-Q1 de TI intègre un contrôleur et deux commutateurs d'alimentation NMOS 0,5 A qui commutent hors phase. Le pilote dispose d'une plage de fonctionnement en entrée programmable avec des verrouillages de sous-tension de précision. Les caractéristiques de protection sur le composant comprennent une protection contre les surintensités (OCP), un verrouillage de sous-tension réglable (UVLO), un verrouillage en cas de surtension (OVLO), un arrêt thermique (TSD) et un circuit sans chevauchement. Le démarrage progressif (SS) programmable minimise également les courants d'appel et favorise le séquençage de l'alimentation pour les exigences critiques de mise sous tension. L'horloge à spectre étalé (SSC) et le contrôle du taux de dérive configurable par broche (SRC) réduisent davantage les émissions rayonnées et conduites
pour les exigences EMI ultra-faibles.
Le SN6507/SN6507-Q1 est logé dans un boîtier DGQ HVSSOP à 10 broches et se caractérise par une plage de température de –55 °C à 125 °C. Les composants SN6507-Q1 sont homologués AEC-Q100 pour les applications automobiles.
Caractéristiques
- Pilote push-pull pour transformateurs d'isolation
- Large plage de tension d'entrée de 3 V à 36 V
- Tolérance de tension d'entrée jusqu'à 60 V
- Contrôle du cycle de service pour la régulation de ligne
- Commutateurs 0,5 A avec limite de courant programmable
- Large plage de fréquence de commutation de 100 kHz à 2 MHz
- Compatible avec les transformateurs à faible encombrement
- Fréquence de découpage programmable
- Option de synchronisation d'horloge externe
- Bruit et émissions faibles
- Topologie push-pull symétrique
- Horloge à spectre étalé
- Contrôle de la vitesse de balayage configurable par broche
- Caractéristiques de protection
- Verrouillage sous tension réglable (UVLO)
- Protection programmable contre les surintensités (OCP)
- Verrouillage en cas de surtension (OVLO)
- Arrêt thermique (TSD)
- Large plage de température de –55 °C à + 125 °C
- Démarrage progressif programmable pour réduire le courant d'appel
- Boîtier HVSSOP (DGQ) à 10 broches avec plaquette thermique
Applications
- Onduleurs solaires, relais de protection
- Automatisation d'usine
- Immotique
- Instruments médicaux
- Entraînements de moteurs : alimentations de pilote de grille SiC et IGBT
- Alimentation isolée pour CAN, RS-485, RS-422, RS-232, SPI, I2C, LAN à faible puissance
Fiches techniques
Schéma fonctionnel
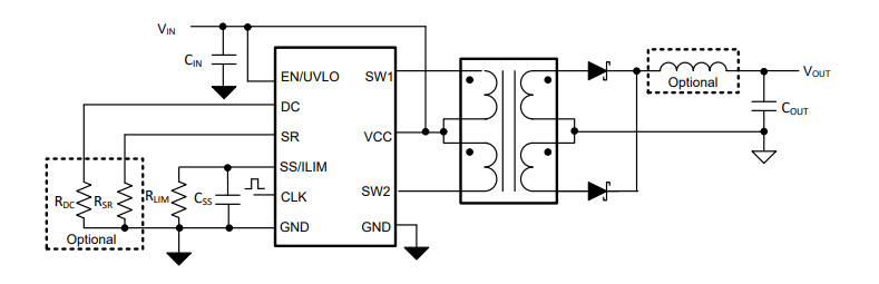
Schéma simplifié
