Texas Instruments Module d'évaluation REF8EVM
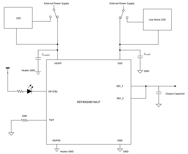
Le module d'évaluation REF8EVM de Texas Instruments est une plateforme permettant de démontrer les performances de la référence de la série haute précision REF80 et du chauffage interne. Le REF8EVM de TI est conçu pour le REF80 dans un boîtier LCCC céramique. La référence Zener enterrée à température contrôlée REF80 intègre une référence de précision 7,6 V avec un chauffage interne pour obtenir une dérive à basse température de 0,05 ppm/°C. Le chauffage intégré maintient la température interne de la puce à un point de consigne constant, ce qui permet à la tension de référence de rester constante, indépendamment des variations de température ambiante.Caractéristiques
- Le choix d'alimenter le REF80 directement à partir de l'alimentation électrique de banc ou du LDO intégré à la carte
- Chauffage intégré pour des performances améliorées
- Montre une LED stable pour indiquer lorsque la température du chauffage est stabilisée
- De nombreuses méthodes de mesure sont disponibles, y compris les fiches banane, les empreintes non peuplées pour les bornes de connexion et les connecteurs SMA
- Compatible avec l'EVM DAC11001B via SMA
Applications
- Test de semiconducteur et ATE
- Multimètre numérique (DMM)
- Générateur de signal
- Test de batterie
- Systèmes d'acquisition de données de précision
Montage
Configuration par défaut
Topologie
Publié le: 2025-05-29
| Mis à jour le: 2025-06-04
