Texas Instruments Module d'évaluation PGA855EVM
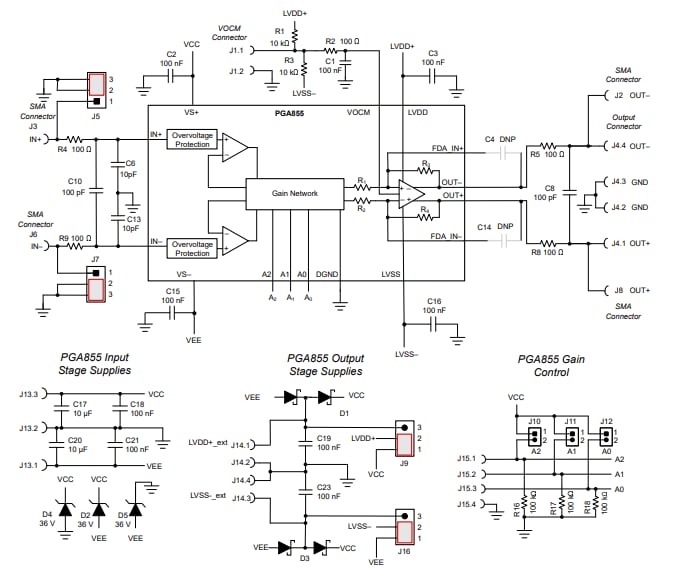
Le module d'évaluation PGA855EVM de Texas Instruments est conçu pour évaluer les performances de l'amplificateur à gain programmable de haute précision PGA855 avec sorties différentielles. L'amplificateur PGA855 est doté de transistors d'entrée super bêta qui fournissent une tension de décalage d'entrée ultra-faible, une dérive de décalage, un courant de polarisation d'entrée, un bruit de tension d'entrée et un bruit de courant. Ce module d'évaluation fonctionne en utilisant des alimentations d'étage d'entrée (±4 V (8 V) à ±18 V (36 V)) et de sortie (±2,25 V (4,5 V) à ±18 V (36 V)).Caractéristiques
- Offre un accès aux fonctionnalités et mesure les performances du PGA855
- Accès au contrôle de mode commun de tension de sortie (VOCM) et aux broches VO+ et VO- pour une évaluation facile
- Les connecteurs et points de test subminiature version A (SMA) permettent des tests rapides
- L'amplificateur de gain programmable (PGA) peut être configuré de 0,125 V/V à 16 V/V
Diagramme schématique
Publié le: 2024-01-05
| Mis à jour le: 2024-01-17
