Texas Instruments Convertisseur analogique-numérique PCM1841-Q1
Le convertisseur analogique-numérique (CAN) Texas Instruments PCM1841-Q1 est un convertisseur audio BurrBrown™ à hautes performances admettant jusqu' à quatre canaux analogiques. Ce convertisseur procure une entrée pleine échelle de 2 VRMS, des classes d'échantillonnage de 8 à 192 kHz et une sortie MICBIAS de 2,75 V à faible bruit de fond. Le convertisseur PCM1841-Q1 admet une boucle intégrée à verrouillage de phases (PLL) audio à hautes performances et un filtre passe-haut (HPF) de retrait de CC. Ce CAN présente un fonctionnement à alimentation électrique sous simple tension de 3,3 V, d’un fonctionnement à alimentation électrique d'E/S de 3,3 ou 1,8 V et d’une désactivation automatique en cas de perte d’horloges audio. Le convertisseur PCM1841-Q1 s'avère idéal pour une unité de commande télématique, pour une unité principale automobile, pour une unité de traitement numérique de cockpits et pour un module d’affichage automobile. Les dispositifs PCM1841-Q1 sont qualifiés AEC-Q100 pour les applications automobiles.Le convertisseur PCM1841-Q1 admet les formats audio MRT (multiplexage par division temporelle), I2 S et LJ (justifié à gauche), configurables au niveau des broches matérielles. Ce convertisseur fonctionne dans une plage thermique allant de -40 à 125 °C et se présente en boîtier VQFN à 24 broches.
Caractéristiques
- Microphones analogiques à 4 canaux ou CAN multicanal et hautes performances en entrées de lignes
- Performances des entrées différentielles des lignes CAN et des microphones :
- Portée dynamique
- Amplificateur de plage dynamique de 123 dB activé
- 13 dB, amplificateur de plage dynamique désactivé
- -98 dB THD+N
- Portée dynamique
- Entrée différentielle pleine échelle CAN de 2 VRMS
- Fréquence d'échantillonnage CAN (fS) de 8 à 192 kHz
- Configurations matérielles de commande de broches
- Sélection de filtre en phase linéaire ou à faible latence
- Mise hors tension automatique en cas de perte d'horloges audio
- PLL audio haute performance intégré
- Sortie MICBIAS à faible bruit de 2,75 V
- Interface de données série audio flexible :
- Sélection de contrôleur ou d'interface cible
- TDM 32 bits, 4 canaux
- TDM 32 bits, 2 canaux
- I2 S à 32 bits et 2 canaux
- 32 bits, 2 canaux justifiés à gauche (LJ)
- Fonctionnement à alimentation électrique simple tension de 3,3 V
- Fonctionnement à alimentation électrique d'E/S de 3,3 ou 1,8 V
- Consommation électrique pour alimentation AVDD à 3,3 V :
- 17 mW/canal à fréquence d’échantillonnage de 16 kHz
- 18,4 mW/canal à un taux d'échantillonnage de 48 kHz
Applications
- Unité de contrôle télématique
- Unité de lecture automobile
- Unité de traitement de cockpit numérique
- Module d'affichage automobile
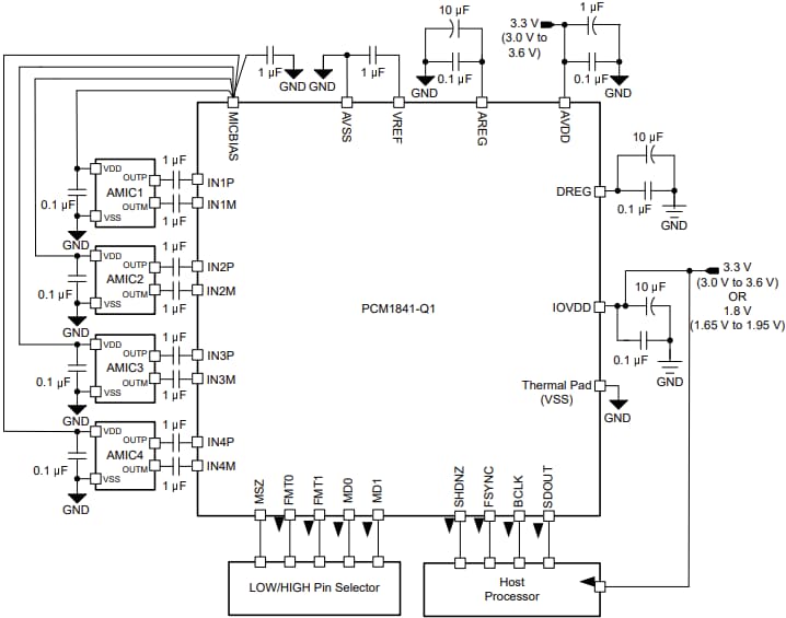
Schéma fonctionnel simplifié
Schéma du circuit d'application standard
Ressources supplémentaires
Publié le: 2024-07-23
| Mis à jour le: 2025-05-15
