Texas Instruments CAN Audio marron™-Burr PCM182x
Les CAN Audio Burr-Brown ™ PCM182x Texas Instruments prennent en charge l'échantillonnage simultané de deux canaux analogiques au maximum. Le PCM182x dispose d'entrées différentielles de ligne et de microphone avec un signal à pleine échelle de 2 VRMS. Le PCM1820 offre un amplificateur de plage dynamique de 123 dB activé et un amplificateur de plage dynamique de 113 dB désactivé. Le PCM1821 offre une plage dynamique de 106 dB et un THD+N. de -95 dB.Les CAN Audio Burr-Brown PCM182x de TI intègrent une boucle à verrouillage de phase (PLL), un filtre passe-haut (HPF) d'élimination CC tout en fournissant des taux d'échantillonnage jusqu'à 192 kHz. Les CAN prennent en charge le multiplexage à division temporelle (TDM) ou les formats audio I2S, sélectionnables avec le niveau de la broche matérielle. De plus, le PCM182x dispose d'une sélection de modes maître et esclave pour le fonctionnement de l'interface de bus audio.
Ces caractéristiques de haute performance intégrées, combinées à la capacité d'être alimentées à partir d'une seule alimentation de 3,3 V, permettent au composant d'être utilisé dans des systèmes audio sensibles au coût et à l'espace restreint dans des applications d'enregistrement de microphone sur le terrain.
Les CAN PCM182x sont disponibles en boîtier WQFN à 20 broches et sont spécifiés de –40°C à +125 C.
Caractéristiques
- CAN stéréo hautes performances :
- Microphones analogiques à 2 canaux ou entrée
- Performances d'entrée différentielle de ligne et de microphone CAN :
- Plage dynamique PCM1820 :
- Amplificateur de plage dynamique de 123 dB activé
- 13 dB, amplificateur de plage dynamique désactivé
- Plage dynamique PCM1821 106 dB
- –95dB THD+N
- Plage dynamique PCM1820 :
- Entrée à pleine échelle 2 VRMS CAN différentiel
- Taux d'échantillonnage CAN (fS) = 8 kHz à 192 kHz
- Configurations de contrôle des broches matérielles
- Sélection de filtre en phase linéaire ou à faible latence
- Interface série de données audio Flexible :
- Sélection d'interfaces maître ou esclave
- TDM 32 bits, 2 canaux
- I2S à 32 bits et 2 voies
- Mise hors tension automatique en cas de perte d'horloges audio
- PLL audio haute performance intégré
- Fonctionnement à alimentation simple 3,3 V
- Fonctionnement d'E/S 3,3 V ou 1,8 V
- Consommation électrique pour alimentation AVDD 3,3 V :
- 19,6 mW/canal à un taux d'échantillonnage de 16 kHz
- 21,3 mW/canal à un taux d'échantillonnage de 48 kHz
Applications
- Haut-parleurs intelligents
- Enregistreurs et lecteurs DVD
- Récepteurs A/V
- Systèmes de visioconférence
- Caméras réseau IP
Ressources supplémentaires
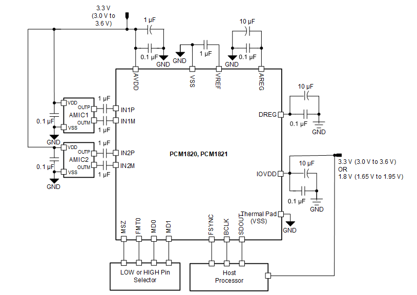
Bloc fonctionnel
Schéma d'enregistrement du microphone
