Texas Instruments Amplificateurs opérationnels CMOS OPAx607/OPAx607-Q1
Les amplificateurs opérationnels CMOS à sortie rail à rail (amplificateurs d'opération) OPAx607/OPAx607-Q1 de Texas Instruments ont un gain minimum décompensé de 6 V/V stable avec un faible bruit de 3,8n V/√Hz et une large bande passante de gain de 50 MHz. Le faible bruit et la large bande passante des dispositifs OPAx607/OPAx607-Q1 les rendent attrayants pour les applications générales qui nécessitent un bon équilibre entre le coût et la performance. Les entrées CMOS à haute impédance font du OPAx607/OPAx607-Q1 de Texas Instruments un amplificateur idéal pour créer une interface avec les capteurs à haute impédance de sortie (par exemple, les transducteurs piézoélectriques).Les dispositifs OPAx607/OPAx607-Q1 sont dotés d'un mode d'économie d'énergie avec un courant de repos maximal inférieur à 1 µA, ce qui les rend adaptés aux applications portables alimentées par batterie. La sortie rail à rail (RRO) des dispositifs OPAx607/OPAx607-Q1 peut osciller jusqu'à 8 mV à partir des rails d'alimentation, maximisant ainsi la gamme dynamique. Le OPAx607/OPAx607-Q1 est optimisé pour un fonctionnement à faible tension d'alimentation de 2,2 V (±1,1 V) et jusqu'à 5,5 V (±2,75 V). Il est spécifié pour la plage de température de –40°C à +125 °C. Les dispositifs OPAx607-Q1 de Texas Instruments sont qualifiés AEC-Q100 pour les applications automobiles.
Caractéristiques
- Produit gain-bande passante de 50 MHz
- Courant de repos de 900 µA (standard)
- Bruit large bande 3,8 nV/√Hz
- Dérive du décalage d'entrée 1,5 µV/°C (maximum)
- Tension de décalage de 120 µV (standard)
- Courant de polarisation d'entrée 10 pA (maximum)
- Sortie Rail-à-rail (RRO)
- Gain décompensé ≥ 6 V/V (stable)
- Courant d'arrêt 1 µA (maximum)
- Plage d'alimentation de 2,2 V à 5,5 V
Applications
- Détection de courant
- Sondeur
- Débitmètres à ultrasons
- Outils électriques et outil de jardin
- Imprimante
- Rideaux de lumière et protections de sécurité
- Modules optiques
- Équipement de test portatif
- Capteurs de particules PM2,5 et PM10
Fiches techniques
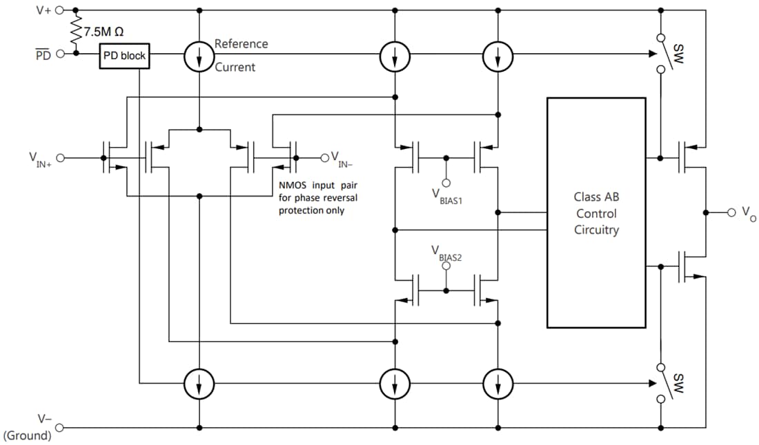
Schéma de principe fonctionnel
Publié le: 2020-07-14
| Mis à jour le: 2024-07-01
