Texas Instruments Amplificateurs opérationnels e-trim™ OPAx392
Les amplificateurs opérationnels (amplis op) e-trim™ OPAx392 de Texas Instruments se caractérisent par une compensation ultra-faible, une dérive de décalage et un courant de polarisation d'entrée avec un fonctionnement d'entrée et de sortie rail à rail. En plus de la précision CC de précision, les performances CA sont optimisées pour un faible bruit et une réponse transitoire à stabilisation rapide. Ces caractéristiques font de l'OPAx392 un excellent choix pour piloter des convertisseurs analogique-numérique (CAN) de haute précision ou pour mettre en mémoire tampon la sortie des convertisseurs numérique-analogique (CNA) de haute résolution.L'OPAx392 dispose de la technologie d'ampli opérationnel e-trim de TI pour atteindre une tension de décalage et une dérive de tension à décalage ultra-faibles sans aucune technique de découpe d'entrée ou de zéro automatique. Cette technique permet un courant de polarisation d'entrée ultra-faible pour les entrées de capteurs ou les mesures de courant à tension de photodiode, créant des étages de transimpédance hautes performances pour les modules optiques ou les instruments médicaux.
Caractéristiques
- Faible tension à décalage ±10 µV (maximum)
- Faible dérive ±0,18 µV/°C
- Faible courant de polarisation en entrée de 10 fA
- faible bruit 4,4 nV/√Hz à 10 kHz de faible bruit
- Faible bruit 1/f de 2 µVPP (de 0,1 Hz à 10 Hz)
- Fonctionnement à faible tension d'alimentation de 1,7 V à 5,5 V
- Faible courant de repos 1,22 mA
- Stabilisation rapide de 0,75 µs (1 V à 0,1 %)
- Vitesse de balayage rapide 4,5 V/µs
- Courant de sortie élevé (court-circuit de+65/–55 mA)
- Bande passante de gain de 13 MHz
- Entrée et sortie rail-à-rail
- Plage de température spécifiée de –40°C à +125 C
- Entrées filtrées EMI et RFI
Applications
- Surveillance des patients à paramètres multiples
- Électrocardiogramme (ECG)
- Analyseur de chimie/gaz
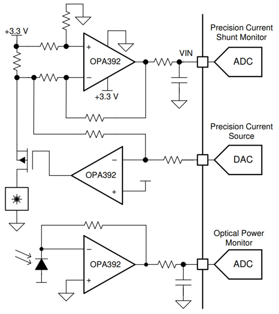
- Module optique
- Module d'entrée analogique
- Analyse des processus (pH, gaz, concentration, force et humidité)
- Détecteur de gaz
- Caméra de sécurité analogique
- CC/CC marchand
- Oxymètre de pulse
- Interconnexion Inter-CC (longue distance, sous-marine)
- Acquisition de données (DAQ)
Applications dans les modules optiques
Publié le: 2021-08-30
| Mis à jour le: 2025-04-28
