Texas Instruments OPAx375 Precision Operational Amplifier (Op Amp)
Texas Instruments OPAx375 Precision Operational Amplifier (Op Amp) is a general-purpose CMOS op amp with a low noise of 3.7nV/√Hz, a low offset of 500µV (maximum), and a wide bandwidth of 10MHz. The low noise and wide bandwidth make this device attractive for various precision applications that require a good balance between cost and performance. The input bias current supports applications with high source impedance. The robust design of the Texas Instruments OPAx375 provides ease of use to the circuit designer due to the unity-gain stability, integrated RFI/EMI rejection filter, no phase reversal in overdrive conditions, and high electrostatic discharge (ESD) protection. The resistive open-loop output impedance allows easy stabilization with much higher capacitive loads.Features
- 3.7nV/√Hz low broadband noise
- 500µV (maximum) low offset voltage
- 10MHz gain bandwidth
- 10pA low input bias current
- Rail-to-rail output
- Unity-gain stable
- 890µA/ch low IQ
- SC70 micro size package
- 2.25V to 5.5V wide supply range
- ±3000V human body model (HBM) ESD protection
Applications
- Photodiode amplifiers
- Precision sensor front-ends
- ADC input-driver amplifiers
- Test and measurement equipment
- Sensor field transmitters
- Wearable consumer applications
- Audio equipment
- Medical instrumentation
- Active filters
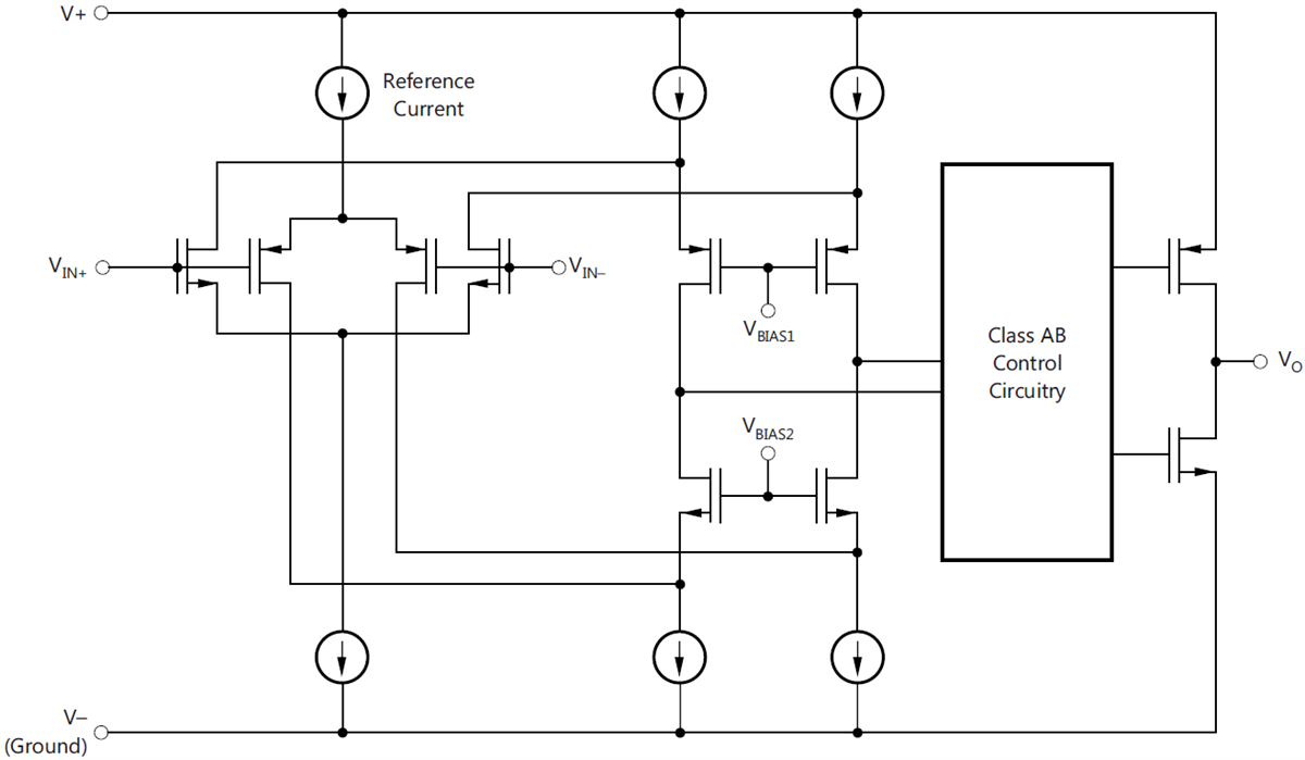
Functional Block Diagram
Publié le: 2018-06-19
| Mis à jour le: 2023-02-28
