Texas Instruments Amplificateur opérationnel de précision OPAx206
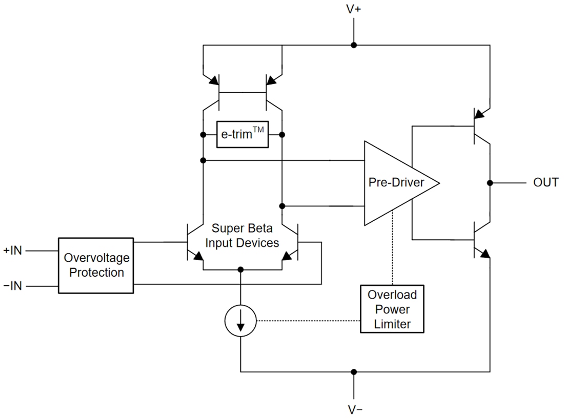
L'amplificateur opérationnel de précision (ampli op) OPAx206 de Texas Instruments est la nouvelle génération de la famille OPAx277 à la norme industrielle avec la fonction supplémentaire de protection contre les surtensions d'entrée (OVP). Le composant est un amplificateur opérationnel e-trim bipolaire de précision avec des entrées super bêta. Le dispositif utilise la technologie d'ajustement propriétaire de TI pour atteindre une tension de décalage d'entrée impressionnante de ±2 µV (typ.) et une dérive de la tension de décalage d'entrée de ±0,04 µV/°C (typ.). La protection contre les surtensions d'entrée s'active lorsque le signal d'entrée dépasse la plage d'alimentation et offre une protection jusqu'à 40 V au-delà de l'une ou l'autre alimentation. Cette caractéristique élimine le besoin de circuits externes encombrants pour empêcher l'amplificateur d'être endommagé.Conçu sur un processus bipolaire, l'OPAx206 fournit un excellent rapport vitesse/puissance de 3,6 MHz pour seulement 220 µA. Le composant atteint également une faible densité de bruit de tension de seulement 8 nV/√Hz à 1 kHz. Grâce aux entrées super-beta, l'OPAx206 dispose d'un très faible courant de polarisation en entrée de 100 pA (std.) et une densité de bruit de courant de 110 fA/√Hz. Les hautes performances de l'OPAx206 font de ce composant un excellent choix pour les systèmes nécessitant une haute précision et une faible consommation d'énergie. Ces systèmes comprennent des modules d'entrée analogique à haute densité dans des contrôleurs logiques programmables, des systèmes d'instrumentation de terrain et portables et des unités de mesure de source. L'OPA2205 de Texas Instruments est un produit associé avec le même cœur d'ampli - op, sans protection d'entrée mais avec un bruit de bande large amélioré (7,2 nV/√Hz).
Caractéristiques
- Protection contre les surtensions d'entrée intégrée jusqu'à ±40 V au-delà des alimentations
- Performances de l'amplificateur opérationnel e-trim™
- Faible tension de décalage 15 µV (max)
- Faible dérive de la tension résiduelle ±0,2 µV/°C (max)
- Entrées super bêta
- Courant de polarisation d'entrée 0,4 nA (max)
- Bruit de courant d'entrée 110 fA/√Hz
- Bruit faible
- 0,1 Hz à 10 Hz (0,2 µVPP)
- Bruit de tension 8 nV/√Hz
- AOL, CMRR et PSRR (> 126 dB (sur la plage de température complète))
- Produit gain-bande passante 3,6 MHz
- Faible courant de repos 220 µA (max.)
- Vitesse de balayage 4 V/µs
- Limiteur de puissance de surcharge
- Sortie rail-à-rail
- Entrées filtrées EMI/RFI
- Large tension d'alimentation de 4,5 V à 36 V
- Plage de température de -40 °C à +125 °C
- Disponible en haute qualité (OPAx206) et qualité standard (OPAx206A)
Applications
- Module d'entrée analogique
- Module mixte (IA, AO, DI et DO)
- Instrumentation de laboratoire et de terrain
- Unité de mesure de la source (SMU)
- Multimètre numérique (DMM)
- Contrôle et gestion des trains
- Inverseur de chaîne
- Acquisition de données (DAQ)
Schéma de principe fonctionnel
