Texas Instruments Pilotes LED Buck à courant constant 450 mA TPS92550 / TPS92551
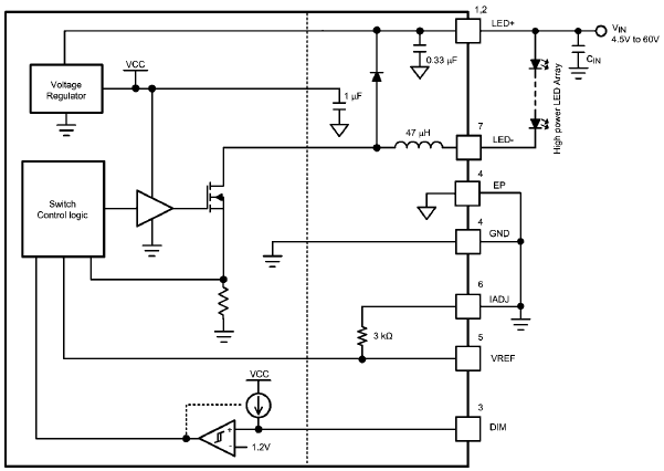
Le micro-module pilote LED Buck à courant constant TPS92550 de Texas Instruments commande un courant LED maximal de 450 mA, jusqu'à 10 LED sur une chaîne simple (14 W au maximum) tandis que le micro-module pilote LED Buck à courant constant TPS92551 commande un courant LED maximal de 450 mA, jusqu'à 16 LED sur une chaîne simple (23 W au maximum) Ces micro-modules pilotes LED de National Products par TI intègrent tous les composants de puissance, y compris l'inducteur de puissance. Les TPS92550 et TPS92551 assurent une solution à haut rendement, totalement clé en main, pour une large variété d'applications d'éclairage par LED à chaîne simple, avec un rendement en puissance maximal de 96 % pour le TPS92550 et de 95 % pour le TPS92551. Le TPS92550 accepte une tension d'entrée allant de 4,5 V à 36 V et fournit un courant LED de 350 mA par défaut. Le TPS92551 accepte une tension d'entrée allant de 4,5 V à 60 V et fournit un courant LED de 350 mA par défaut. Les courants LED de ces composants sont réglables de 300 mA à 450 mA par chargement d'une seule résistance externe. Ces pilotes LED NSC sont idéaux pour une utilisation dans une variété d'applications d'éclairage général et d'architecture.TPS92551 accepts an input voltage ranging from 4.5V to 60V and also delivers a 350mA LED current as default. The LED currents of these devices are adjustable from 300mA to 450mA by charging a single external resistor. These NSC LED drivers are ideal for use in a variety of general and architecture lighting applications.
Caractéristiques
- TPS92550
- Integrated all power components including the power inductor
- Wide input voltage range: 4.5V - 36V
- Constant switching frequency at 400kHz
- High contrast ratio (Minimum dimming current pulse width <16µs)
- Drives up to 10 LEDs in series at 36V input
- ±3.6% typical LED current accuracy
- LED current adjustable from 300mA to 450mA
- Up to 96% efficiency
- Input Under-Voltage Lock-Out (UVLO)
- Compatible with ceramic and low ESR capacitors
- Low Electro Magnetic Interference(EMI) complies with EN55015 standard
- LED open and short circuit protections
- -40˚C to +125˚C junction temperature range
- TPS92551
- Integrated all power components including the power inductor
- Wide input voltage range: 4.5V - 60V
- Constant switching frequency at 800kHz
- High contrast ratio (Minimum dimming current pulse width <16µs)
- Drives up to 16 LEDs in series at 60V input
- ±3.5% typical LED current accuracy
- LED current adjustable from 300mA to 450mA
- Up to 95% efficiency
- Input Under-Voltage Lock-Out (UVLO)
- Compatible with ceramic and low ESR capacitors
- Low Electro Magnetic Interference (EMI) complies with EN55015 standard
- LED open and short circuit protections
- -40˚C to +125˚C junction temperature range
Applications
- General Lighting
- Desk Lamps
- Cabinet Lamps
- Decorative Lamps
- Street Lamps
- Architecture Lighting
- Recess Lights
- Spot Lights
- Underwater Lights
Additional Resources
Block Diagram
Publié le: 2012-06-14
| Mis à jour le: 2022-03-11
