AFE configurable LMP91050 National Products par Texas Instruments pour applications de détection NDIR

AFE Configurable LMP91050 TI

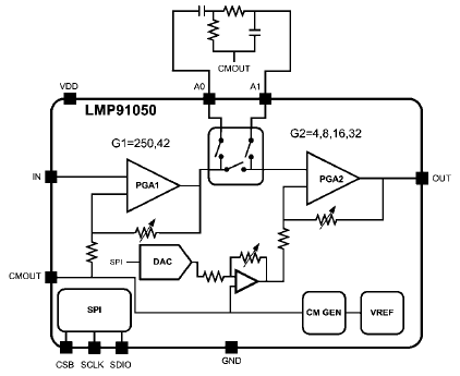
L'AFE configurable LMP91050 Texas Instruments pour applications de détection NDIR est une interface frontale analogique à capteur intégré pour les capteurs à thermopile, comme ceux habituellement utilisés dans les applications à infrarouge sans dispersion (NDIR). L'AFE LMP91050 TI fournit une solution complète pour le trajet du signal entre un capteur et un microcontrôleur qui génère une tension de sortie proportionnelle à la tension dans la thermopile. La capacité programmable du LMP91050 lui permet de supporter plusieurs capteurs thermopiles avec un seul circuit plutôt que plusieurs solutions discrètes. Le LMP91050 TI est doté d'un amplificateur à gain programmable (PGA), une annulation de décalage en phase sombre et d'un générateur ajustable en mode commun (1,15 V ou 2,59 V) qui augmente la plage dynamique en sortie.

Caractéristiques
  • Amplificateur à gain programmable
  • Annulation de décalage du signal noir
  • Prend en charge un filtrage externe
  • Générateur en mode commun et CNA 8 bits
  • Boîtier MSOP 10 broches

Caractéristiques techniques principales
  • Gain programmable : 167 V/V à 7 986 V/V
  • Faible bruite (0,1 à 10 Hz) : 0,1 μVRMS
  • Dérive du gain : 100 ppm/°C (max)
  • Dérive du délai de phase : 500 ns (max)
  • Tension de tension d'alimentation : de 2,7 V à 5,5 V
Applications
  • Détection NDIR
  • Ventilation à commande à la demande
  • Surveillance des bâtiments
  • Contrôle de cabine CO2 — Automobile
  • Détection d'alcool — Automobile
  • Sécurité industrielle
  • Plates-formes de détection de fréon et GHG

Schéma de principe

Schéma de principe
 

Carte d'évaluation LMP91050SDEVAL/NOPB TI

La carte d'évaluation LMP91050SDEVAL/NOPB Texas peut être utilisée en autonomie ou comme composant d’une plate-forme d'évaluation Sensor AFE. Elle peut être configurée via l'interface SPI et permet de tester les composants avec des capteurs à thermopile, habituellement utilisés dans les applications NDIR. La capture des données et les évaluations sont simplifiées en connectant la carte à contrôleur numérique SPIO-4 (carte SPIO-4) au PC par le port USB et en exécutant le logiciel Sensor AFE. La carte de capture des données génère les signaux SPI pour communiquer avec le LMP91050 et pour capturer ses données.


 

Carte contrôleur du chemin du signal de précision SPIO-4

La SPIO-4 Texas Instruments est une des cartes National Semiconductor de capture et contrôleur numérique qui sont utilisées par plusieurs systèmes d'évaluation. L'objectif de ces systèmes d'évaluation logicielle/matérielle est de permettre une évaluation simple et précise des composants de chemin du signal National dans un environnement de laboratoire. Deux logiciels du système d'évaluation (interface graphique) utilisent cette carte : le WaveVision-5 et le Sensor AFE. La carte est livrée avec la version actuelle du logiciel WaveVision-5.

  • Texas Instruments
Publié le: 2012-09-24 | Mis à jour le: 2022-03-11