Texas Instruments MCU à signal mixte MSPM0C110x/MSPM0C110x-Q1/MSPS003
Les MCU à signal mixte MSPM0C110x/MSPM0C110x-Q1/MSPS003 de Texas Instruments font partie de la famille de MCU 32 bits à très faible consommation hautement intégré MSP. Ces microcontrôleurs sont basés sur la plateforme de cœur améliorée Arm® Cortex®-MO+ fonctionnant une fréquence atteignant 24 MHz. Les MCU MSPM0C110x/MSPS003 intègrent jusqu'à 16 ko de mémoire flash embarquée avec 1 ko de SRAM, une large plage de tension d'alimentation de 1,62 V à 3,6 V et une plage de température étendue de -40 °C à 125 °C. Ces microcontrôleurs intègrent un oscillateur sur puce à grande vitesse avec une précision de -2 % à 1,2 % et un oscillateur basse fréquence interne 32 kHz (LFOSC). Les microcontrôleurs (MCU) MSPM0C110x/MSPS003 sont idéaux pour l'éclairage, les modules de communication, l'infrastructure de réseau, le comptage intelligent, l'électronique grand public, la médecine et la santé, la sécurité des bâtiments et la sécurité incendie.Les microcontrôleurs (MCU) MSPM0C110x/MPSM0C110x-Q1/MSPS003 offrent des périphériques numériques intelligents tels qu'un minuteur avancé 16 bits, deux minuteurs à usage général 16 bits, un minuteur chien de garde à fenêtre et divers périphériques de communication. Les interfaces de communication comprennent un UART, un SPI et un I2C et offrent une prise en charge des protocoles LIN, IrDA, DALI, Manchester, smart card, SMBus et PMBus. Les MCU MSPM0C110x/MPSM0C110x-Q1/MSPS003 sont disponibles avec diverses options de boîtier et un SWD (Serial Wire Debug) 2 broches. Le microcontrôleur (MCU) est 38 % plus petit que le microcontrôleur (MCU) actuel de l'industrie et permet aux concepteurs de minimiser l'espace sur la carte sans compromettre les performances. Ces microcontrôleurs (MCU) viennent élargir le portefeuille de microcontrôleurs (MCU) MSPM0 de TI, qui améliore la détection et le contrôle dans les systèmes intégrés tout en réduisant les coûts, la complexité et le temps de conception.
Caractéristiques
- UCT/CPU Arm Cortex-M0+ 32 bits, fréquence atteignant 24 MHz
- Plage de température étendue de -40 °C à 125 °C
- Large plage de tension d'alimentation de 1,62 V à 3,6 V
- Jusqu' à 16 ko de mémoire flash avec 1 ko de SRAM
- Périphériques analogiques haute performance :
- Un convertisseur analogique-numérique (CAN) avec jusqu'à 10 canaux externes au total, 1,7 MS/s à 10 bits ou 1,5 MS/s à 12 bits et VDD comme tension de référence.
- Référence de tension interne CAN configurable de 1,4 V ou 2,5 V (VREF)
- Capteur de température intégré
- Moniteur d’alimentation intégré
- Modes optimisés de faibles puissances :
- 87 µA/MHz en exécution (RUN)
- interruption (STOP) : 609 µA à 4 MHz et 311 µA à 32 kHz
- veille (STANDBY) : 5 µA avec rétention de SRAM
- 200 nA à l'arrêt (SHUTDOWN)
- Périphériques numériques intelligents :
- Contrôleur DMA à 1 canal dédié à l'ADC
- Trois minuteurs prenant en charge jusqu'à 14 canaux MLI
- Un timer avancé de 16 bits avec bandeau prend en charge jusqu'à 8 canaux PWM
- Une minuterie polyvalente de 16 bits avec 4 capture/comparaison
- Une minuterie polyvalente de 16 bits avec 2 capture/comparaison
- Horloge de surveillance fenêtrée
- BEEPER générant une onde carrée de 1, 2, 4 ou 8 kHz pour piloter le beeper externe
- Interfaces de communication améliorées :
- Une interface UART prenant en charge les protocoles LIN, IrDA, DALI, smart card, Manchester et l'exploitation faible puissance en mode veille
- Une interface I2C prenant en charge les protocoles FM+ (1 Mb/s), SMBus, PMBus et le réveil à partir du mode STOP
- Un SPI prenant en charge jusqu'à 12 Mb/s
- Système d'horloge :
- Oscillateur interne de 24 MHz à précision de -2 à +1,2 % (SYSOSC)
- Oscillateur à basse fréquence interne de 32 kHz (LFOSC)
- Intégrité des données de vérificateur de redondance cyclique (CRC-16)
- Caractéristiques d'E/S flexibles :
- Jusqu'à 18 GPIO
- Deux E/S à drain ouvert tolérant 5 V
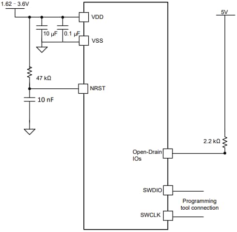
- Prise en charge de développement SWD (Serial Wire Debug, débogage série par câble) à 2 broches
- Options de boîtier :
- TSSOP 20 broches (PW)
- VSSOP (DGS) 20 broches
- WQFN à 20 broches (RUK)
- SOT à 16 broches (DYY)
- SOT à 8 broches (DDF)
- WSON à 8 broches (DSG)
Applications
- Charge et gestion de batterie
- Alimentations électriques et distribution de l'alimentation
- Appareils électroniques personnels
- Sécurité des bâtiments et sécurité incendie
- Imprimantes et périphériques connectés
- Infrastructure de réseau
- Compteur intelligent
- Modules de communication
- Médecine et santé
- Éclairage
Ressources supplémentaires
Schéma fonctionnel
Schéma d'application standard
