Texas Instruments MCP629x 10MHz RRIO Operational Amplifiers
Texas Instruments MCP629x 10MHz RRIO Operational Amplifiers offer general-purpose, low-power, and rail-to-rail input and output swings. A low quiescent current (600µA/ch typical) combined with a wide bandwidth of 10MHz, and low noise (8.7nV/√Hz at 10kHz) make these devices an ideal solution for a variety of applications that require a balance between cost and performance. The MCP6291 (single), MCP6292 (dual), and MCP6294 (quad) devices provide low input bias current, enabling use in applications with high-source impedances. A unity-gain stable, integrated RFI and EMI rejection filter, no phase reversal in overdrive condition, and high electrostatic discharge (ESD) protection (4kV HBM) allow ease of use to the circuit designer. Additional features include a power supply range of 2.4V to 5.5V and an extended temperature range of –40°C to +125°C.Features
- 10MHz Typical gain bandwidth
- 2.4V to 5.5V Operating supply voltage
- Rail-to-Rail Input/Output
- Internal RF and EMI filter
- 1pA Low input bias current
- 0.6mA Low quiescent current
- 8.7nV/√Hz at f = 10kHz Input voltage noise
- –40°C to +125°C Extended temperature range
- Unity-gain stable
- Easier to stabilize with higher capacitive load due to resistive open-loop output impedance
Applications
- Power modules
- Smoke detectors
- HVAC: Heating, Ventilating, and Air Conditioning
- Battery-powered applications
- Sensor signal conditioning
- Photodiode amplifier
- Analog filters
- Medical instrumentation
- Notebooks and PDAs
- Barcode scanners
- Audio receiver
- Automotive infotainment
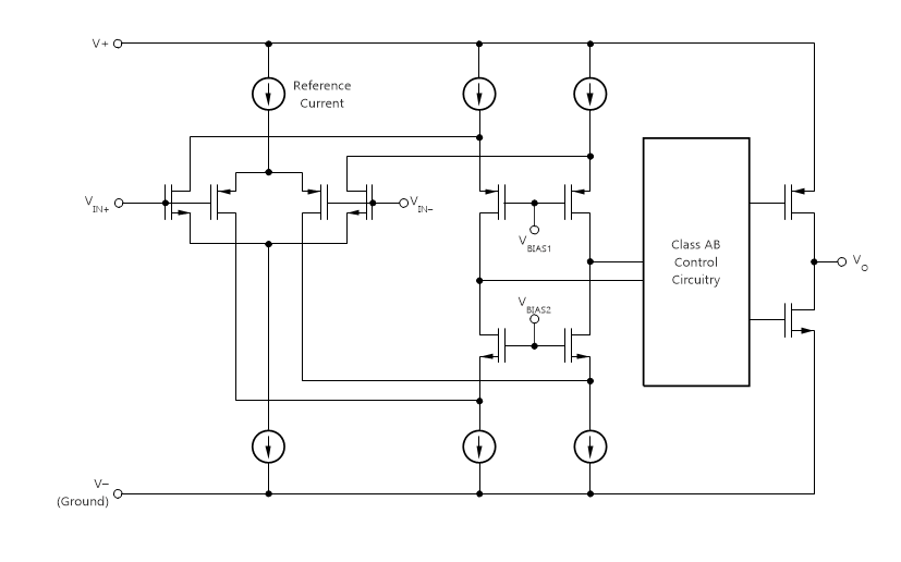
Block Diagram
Publié le: 2018-07-18
| Mis à jour le: 2025-04-28
