Texas Instruments Pilote/récepteur de ligne MAX3222E multicanal RS-232
Le récepteur/pilote de ligne RS-232 multicanal MAX3222E de Texas Instruments comprend deux pilotes de ligne, deux récepteurs de ligne et un circuit à double pompe de charge avec une protection DES de ±15 kV broche à broche. Ce dispositif répond aux exigences de la norme TIA/EIA-232-F et fournit l'interface électrique entre un contrôleur de communication asynchrone et le connecteur du port série. Le pilote/récepteur MAX3222E fonctionne à des débits binaires standard allant jusqu'à 500 kbit/s et à une vitesse de balayage de sortie du pilote maximale de 30 V/μs. Ce dispositif est doté d'un faible courant de veille standard de 1 μA et fonctionne avec une plage de tension d'alimentation VCC de 3 V à 5,5 V. Les applications typiques incluent les PC industriels, les réseaux câblés, les centres de données et les équipements de réseau, les ordinateurs portables et le matériel portatif.Caractéristiques
- Protection DES pour les broches du bus RS-232 :
- Modèle de corps humain (HBM) de ±15 kV
- Décharge de contact, ±8 kV CEI61000-4-2
- ±15 kV CEI 61000-4-2, décharge de l'entrefer
- Satisfait ou dépasse les exigences des normes TIA/EIA-232-F et UIT v.28
- Fonctionne avec une alimentation VCC de 3 V à 5,5 V
- Fonctionne jusqu'à 500 kbit/s
- Deux pilotes et deux récepteurs
- Courant de veille standard de 1 μA
- 4 condensateurs externes de 0,1 μF
- Accepte une entrée logique de 5 V avec une alimentation de 3,3 V
- Dispositif alternatif à brochage compatible haute vitesse (1 Mbit/s) pour SNx5C3222E
Applications
- PC industriels
- Réseau câblé
- Équipements pour centres de données et réseaux :
- Notebooks
- Équipement portatif
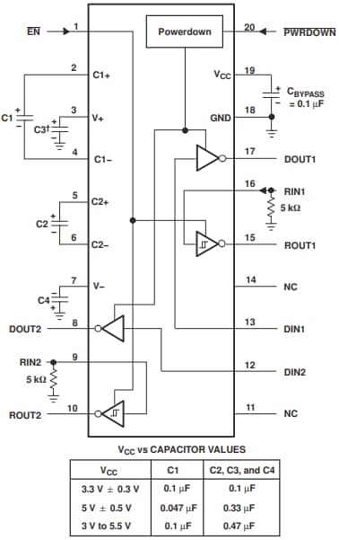
Schéma fonctionnel
Circuit de fonctionnement standard et valeurs des condensateurs
Publié le: 2025-01-28
| Mis à jour le: 2025-02-23
