Texas Instruments Pilotes LED multi-topologies LP8865C-Q1
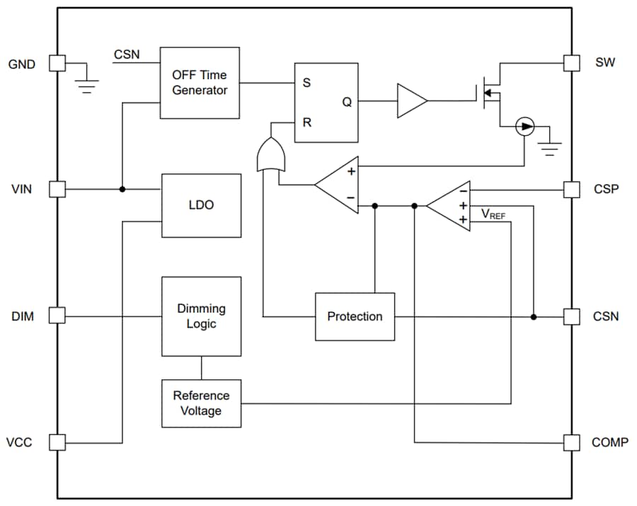
Les pilotes LED LP8865C-Q1 de Texas Instruments sont des solutions multi-topologies non synchrones à faible coût, avec une large plage d'entrée de 4,5 V à 65 V. En intégrant le commutateur NMOS côté bas, les dispositifs peuvent piloter les LED avec densité et efficacité de haute puissance. La famille également prend en charge les connexions à cathode commune et les conceptions à PCB monocouche. La fréquence de commutation est fixée à 400 kHz.La famille LP8865C-Q1 prend en charge la graduation PWM en se configurant via les PINS d'entrée DIM à l'aide des signaux simples haut et bas ou la graduation analogique en se configurant via les PINS d'entrée DIM à l'aide des signaux de tension analogique. Le dispositif adopte un contrôle de mode de courant en temps d'extinction adaptatif ainsi qu'un échantillonnage intelligent et précis pour permettre une graduation MLI rapide et atteindre un rapport de graduation élevé.
La famille LP8865C-Q1 de Texas Instruments offre de multiples protections systématiques, y compris l'ouverture et le court-circuit des LED, l'ouverture et le court-circuit des FET de commutation, l'ouverture et le court-circuit de la résistance de détection, ainsi que l'arrêt thermique.
Caractéristiques
- Qualifié AEC-Q100 pour les applications automobiles avec une température de classe 1 de –40 °C à +125 °C, TA
- MOSFET intégré pour topologie buck, Buck-Boost et boost
- Large tension d'entrée de 4,5 V à 65 V
- MOSFET intégré standard de 2,8 A et 300 mΩ
- Fréquence de commutation fixe de 400 kHz
- Graduation des FET de puissance haute précision
- Graduation analogique pour la version U/V/W
- Graduation MLI rapide pour la version X/Y/Z
- Caractéristiques de protection complète
- Protection contre les LED ouvertes et les courts-circuits
- Limite de courant cycle par cycle
- Protection contre les défaillances de FET de commutation
- Arrêt thermique
Applications
- Infodivertissement automobile
- Groupes d'instruments automobiles
- Afficheurs tête haute (HUD)
- Éclairage automobile
Schéma fonctionnel
