Texas Instruments Trois convertisseurs Buck automobiles LP8774x-Q1
Les trois convertisseurs Buck automobiles LP8774x-Q1 de Texas Instruments sont conçus pour répondre aux exigences de gestion de l'alimentation des MMIC AWR et IWR dans diverses applications de radar automobile et industrielle. Le LP8774x-Q1 comprend trois convertisseurs abaisseurs CC-CC, un convertisseur élévateur (boost) 5 V et un LDO 1,8 V ou 3,3 V. Le LDO est alimenté par le boost et conçu pour l’alimentation E/S xWR, tandis qu’une interface série SPI permet au composant de gérer les signaux. Les convertisseurs LP8774x-Q1 de TI fournissent une fréquence de commutation programmable de 4,4 MHz, 8,8 MHz ou 17,6 MHz. Une fréquence de commutation élevée et un faible bruit sur une large gamme de fréquences permettent une solution d'alimentation sans LDO avec un filtrage passif minimal ou inexistant. Ces caractéristiques améliorent les valeurs thermiques et la stabilisation transitoire pour les rails RF MMIC. Le LP8774x-Q1 force l'horloge de commutation en mode MLI pour des performances RF optimales et peut également être synchronisé avec une horloge externe.Le LP8774x-Q1 prend en charge les délais et séquences de démarrage et d'arrêt programmables synchronisés avec le signal ENABLE. Les séquences peuvent également inclure des signaux GPO pour contrôler les régulateurs externes, les commutateurs de charge et la réinitialisation du processeur. Les paramètres par défaut du LP87745-Q1 sont programmés dans la mémoire non volatile (NVM). Le LP8774x-Q1 contrôle la vitesse de balayage en sortie pour minimiser le dépassement de la tension de sortie et le courant d’appel pendant le démarrage du composant.
Caractéristiques
- Certifiés AEC-Q100 avec les résultats suivants :
- Température de dispositif de classe 1 : -40 °C à +125 °C pour la plage de température de fonctionnement ambiante
- Dispositif conforme à la sécurité fonctionnelle
- Développé pour les applications de sécurité fonctionnelle
- Documentation disponible pour aider à la conception du système de sécurité fonctionnelle ISO 26262 jusqu'à ASIL-C/SIL-2
- Surveillance de surtension et de sous-tension d'alimentation d'entrée
- Surveillance de surtension et de sous-tension de sortie du régulateur
- Surveillance de surtension et de sous-tension pour un rail externe
- Watchdog Q&R
- Moniteur de signal d'erreur de niveau ou MLI (ESM)
- BIST et CRC
- Tension d'entrée nominale de 3,3 V (plage de 3 V à 4 V)
- Trois convertisseurs CC/CC abaisseurs à faible bruit :
- Tension de sortie de 0,9 V à 1,9 V, 0,8 V (BUCK3), 0,82 V (BUCK3)
- Courant de sortie maximal de 3 A/ 3 A/ 3 A
- Fréquence de commutation de 4,4 MHz, 8,8 MHz et 17,6 MHz
- Convertisseur élévateur 5 V
- Courant de sortie maximal de 350 mA
- LDO 150 mA
- Tension de sortie 1,8 V ou 3,3 V
- Protection contre les courts-circuits et les surcharges de sortie
- Protection contre les surtensions d'entrée (OVP) et verrouillage de sous-tension (UVLO)
- Avertissement de surchauffe et protection
- Interface périphérique série (SPI)
Applications
- Radar d'angle de courte et moyenne portée
- Radar avant longue portée
- Radar à ultra-courte portée
- Applications à faible ondulation et faible bruit
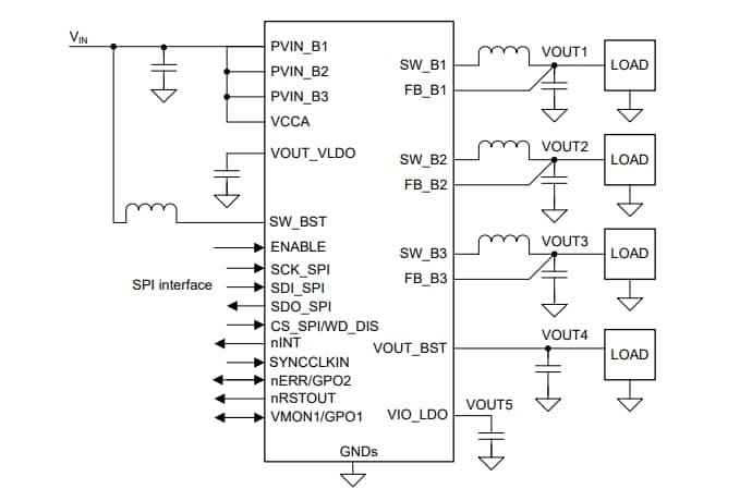
Application standard
Ressources supplémentaires
- Modèle transitoire PSpice BUCK LP87745-Q1
- Modèle Buck SIMPLIS CA et transitoire LP87745-Q1
- Outil d’évaluation du rendement PMIC (PEET)
- Conception de référence de diagnostic et de suivi mmWave pour les radars d’angle haut de gamme
- Conception de référence pour radar d'angle haut de gamme
- Systèmes d'aide à la conduite (ADAS) : faire progresser l'autonomie
Publié le: 2022-12-21
| Mis à jour le: 2025-05-15
