Texas Instruments Pilote de matrice LED 8x18 LP5868
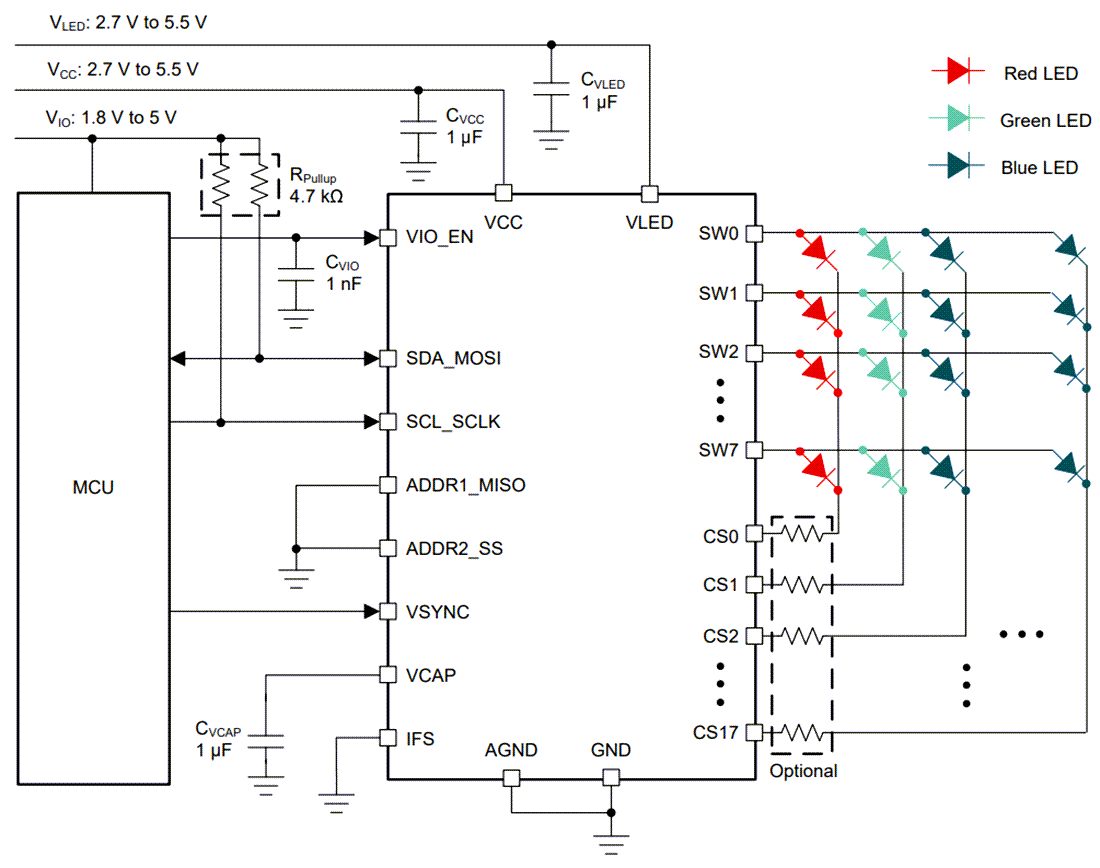
Le pilote de matrice LED 8x18 LP5868 de Texas Instruments intègre 8 MOSFET pour un maximum de 144 points LED ou de 48 LED RVB. Le LP5868 prend en charge à la fois les méthodes de gradation analogique et PWM. Pour la gradation analogique, chaque point LED peut être ajusté en 256 pas. Pour la gradation PWM, les générateurs PWM configurables 8 ou 16 bits intégrés permettent un contrôle de gradation lisse et sans bruit audible. Chaque point LED peut également être cartographié arbitrairement en PWM de groupe 8 bits pour obtenir un contrôle de gradation ensemble.Le LP5868 de Texas Instruments met en œuvre une SRAM totalement adressable pour minimiser le trafic de données. Le circuit de suppression des images fantômes est intégré pour éliminer les images fantômes vers le haut et vers le bas. Le LP5868 prend également en charge les fonctions de détection de LED ouvertes et de court-circuit. L'I2C 1 MHz (maximum) et le SPI 12 MHz (maximum) sont disponibles en LP5868.
Caractéristiques
- Topologie de matrice LED
- 18 dissipateurs à courant constant avec huit commutateurs de lecture pour 144 points LED
- Configurable pour 1 à 8 commutateurs de lecture
- Tension de fonctionnement :
- Plage VCC/VLED : 2,7 V à 5,5 V
- Broches logiques compatibles avec 1,8 V, 3,3 V et 5 V
- Options de gradation flexibles
- Contrôle MARCHE/ARRÊT individuel pour chaque point LED
- Gradation analogique (contrôle du gain de courant)
- Paramètre de courant maximal (MC) 3 bits global pour tous les points LED
- Trois groupes de paramètres de courant de couleur (CC) 7 bits pour le rouge, le vert et le bleu
- Réglage individuel du courant de point (CC) 8 bits pour chaque point LED
- Gradation PWM avec fréquence sans bruit audible
- Gradation PWM globale 8 bits pour tous les points LED
- Trois groupes programmables de gradation PWM 8 bits pour la cartographie arbitraire de points LED
- Gradation PWM individuelle 8 bits ou 16 bits pour chaque point LED
- 18 dissipateurs à courant constant avec haute précision
- 0,1 mA–50 mA par dissipateur de courant lorsque VCC ≥ 3,3 V
- Erreur dispositif-à-dispositif : ±3 % lorsque le courant du canal est = 50 mA
- Erreur canal-à-canal : ±3 % quand le courant du canal est = 50 mA
- Décalage de phase pour une alimentation transitoire équilibrée
- Très faible consommation électrique
- Mode d'arrêt : ICC ≤ 1 uA quand EN = Bas
- Mode veille : ICC ≤ 10 µA quand EN = Haut et CHIP_EN = 0 (données conservées)
- Mode actif : ICC = 4,3 mA (std) quand le courant du canal est = 5 mA
- SRAM adressable complète pour minimiser le trafic de données
- Détection de court-circuit/ouverture de LED individuelles
- Suppression des images fantômes et compensation de faible luminosité
- Options d'interface
- 1 MHz (max.) Interface I2C quand IFS = Bas
- 12 MHz (max.) Interface SPI quand IFS = Haut
Applications
- Animation et indication LED pour
- Clavier, souris et accessoires de jeu
- Principaux appareils électroménagers intelligents
- Haut-parleur intelligent, haut-parleur filaire et sans fil
- Mixeur audio, équipement DJ et de diffusion
- Équipements d'accès, commutateurs et serveurs
- Dissipateurs de courant constant pour module optique
Schéma simplifié
Publié le: 2022-03-14
| Mis à jour le: 2022-04-06
