Texas Instruments Pilotes matriciels pour LED 6x18 LP5866
Les pilotes matriciels pour LED 6x18 LP5866 de Texas Instruments intègrent 6 MOSFET pour jusqu'à 108 points LED ou 36 LED RGB. Les pilotes LP5866 prennent en charge les méthodes de gradation analogique et PWM. Pour la gradation analogique, chaque point LED peut être réglé avec une précision de 256 pas. Pour la gradation PWM, les générateurs PWM configurables 8 ou 16 bits intégrés permettent un contrôle de gradation lisse et sans bruit audible. Chaque point LED peut également être cartographié arbitrairement en PWM de groupe 8 bits pour obtenir un contrôle de gradation ensemble.Le LP5866 de Texas Instruments met en œuvre une SRAM totalement adressable pour minimiser le trafic de données. Le circuit de suppression des images fantômes est intégré pour éliminer les images fantômes vers le haut et vers le bas. Le LP5866 prend également en charge les fonctions de détection d'ouverture et de court-circuit des LED. L'I2C 1 MHz (maximum) et le SPI 12 MHz (maximum) sont disponibles dans le LP5866.
Caractéristiques
- Topologie de matrice LED
- 18 dissipateurs à courant constant avec 6 commutateurs de lecture pour 108 points LED
- Configurable pour 1 à 6 commutateurs de lecture
- Plage de tension d'exploitation
- Plage VCC/VLED : de 2,7 V à 5,5 V
- Broches logiques compatibles avec le 1,8 V, le 3,3 V, et le 5 V
- Options de gradation flexibles
- Contrôle MARCHE/ARRÊT individuel pour chaque point LED
- Gradation analogique (contrôle du gain de courant)
- Paramètre de courant maximal (MC) 3 bits global pour tous les points LED
- Trois groupes de paramètres de courant de couleur (CC) 7 bits pour le rouge, le vert et le bleu
- Réglage individuel du courant de point (CC) 8 bits pour chaque point LED
- Gradation PWM avec fréquence sans bruit audible
- Gradation PWM globale 8 bits pour tous les points LED
- Trois groupes programmables de gradation PWM 8 bits pour la cartographie arbitraire de points LED
- Gradation PWM individuelle 8 bits ou 16 bits pour chaque point LED
- Huit dissipateurs de courant constants avec une haute précision
- 0,1 mA–50 mA par dissipateur de courant lorsque VCC ≥ 3,3 V
- Erreur dispositif-à-dispositif : ±3 % lorsque le courant du canal est = 50 mA
- Erreur canal-à-canal : ±3 % quand le courant du canal est = 50 mA
- Décalage de phase pour une alimentation transitoire équilibrée
- Très faible consommation d'énergie
- Mode arrêt : ICC ≤ 1 μA quand EN = Low
- Mode veille : ICC ≤ 10 μA quand EN = High et CHIP_EN = 0 (données conservées)
- Mode actif : ICC = 4,3 mA (typ.) quand le courant du canal = 5 mA
- SRAM adressable complète pour minimiser le trafic de données
- Détection de court-circuit/ouverture de LED individuelles
- Suppression des images fantômes et compensation de faible luminosité
- Options d'interface
- Interface I2C 1 MHz (max.) quand IFS = Low
- Interface SPI 12 MHz (max.) quand IFS = Haut
Applications
- Animation et indication LED pour
- Clavier, souris et accessoires de jeu
- Principaux appareils électroménagers intelligents
- Haut-parleur intelligent, haut-parleur filaire et sans fil
- Mixeur audio, équipement DJ et de diffusion
- Équipements d'accès, commutateurs et serveurs
- Dissipateurs de courant constant pour module optique
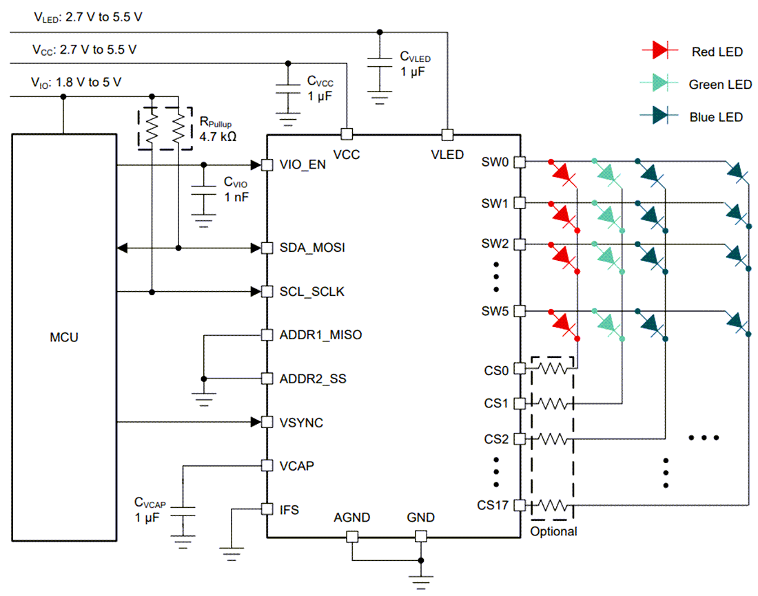
Schéma simplifié
Publié le: 2022-03-14
| Mis à jour le: 2024-04-19
