Texas Instruments Modules d'alimentation LMZ31520/30 SIMPLE SWITCHER®
Les modules d'alimentation LMZ31520/30 SIMPLE SWITCHER® Texas Instruments représentent une solution d'alimentation intégrée simple d'emploi qui combine un convertisseur CC/CC 20 A ou 30 A et des MOSFET de puissance, un inducteur blindé et des composants passifs dans un boîtier QFN à profil mince. Cette solution d'alimentation complète permet de n'utiliser que trois composants externes. De plus, elle élimine la compensation de boucle et le processus de sélection des pièces magnétiques. Le boîtier QFN de 15 x 16 x 5,8 mm est facile à souder sur un circuit imprimé et permet une conception de point de charge compacte. Il atteint un rendement supérieur à 95 %, offre une réponse de niveau de charge ultra-rapide et dispose d'une capacité de dissipation d'énergie excellente avec une impédance thermique de 8,6 °C/W. Le LMZ31520/30 offre la flexibilité et l'ensemble de caractéristiques d'une conception de point de charge discret, il est idéal pour alimenter un large éventail de CI et de systèmes.Caractéristiques
- Complete integrated power solution; smaller than a discrete design
- 15mm×16mm×5.8mm package size - pin compatible with each other
- Ultra-fast load step response
- Efficiencies up to 96%
- Wide-output voltage adjust 0.6V to 3.6V, with 1% reference accuracy
- Optional split power rails allows input voltage down to 3.0V
- Selectable switching frequency (300kHz to 850kHz)
- Selectable slow-start
- Adjustable overcurrent limit
- Power Good output
- Output voltage sequencing
- Over temperature protection
- Pre-bias output start-up
- Operating temperature range: -40°C to 85°C
- Enhanced Thermal Performance: 8.6°C/W
- Meets EN55022 Class A emissions - integrated shielded inductor
Applications
- Broadband and Communications Infrastructure
- DSP and FPGA Point of Load Applications
- High Density Power Systems
Datasheets
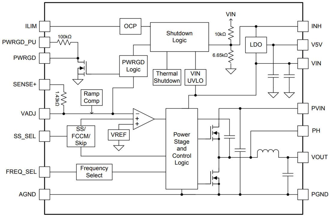
Functional Block Diagram
Publié le: 2014-01-28
| Mis à jour le: 2025-12-11
