Texas Instruments Nano modules SIMPLE SWITCHER® LMZ217xx
Les nano-modules d'alimentation SIMPLE SWITCHER® LMZ217xx Texas Instruments constituent une solution CC-CC d'abaissement facile à utiliser, capable de piloter une charge de 650 mA (LMZ21700) ou 1 000 mA (LMZ21701) dans des applications ayant un espace restreint. Seuls un condensateur en entrée, un condensateur en sortie, un condensateur de démarrage progressif et deux résistances sont nécessaires pour son fonctionnement de base. Les caractéristiques principales de ces dispositifs sont un inducteur intégré, une tension de sortie réglable, une compensation intégrée, une fonction de démarrage progressif réglable et des broches d'activation (Enable) et d'énergie propre (Power Good). Leurs applications standard comprennent les conversions au point de charge, les applications à encombrement restreint et le remplacement des LDO.Caractéristiques
- Integrated inductor
- Miniature 3.5mm × 3.5mm × 1.75mm package
- 35mm2 solution size (single-sided)
- -40°C to +125°C junction temperature range
- Adjustable output voltage
- Integrated compensation
- Adjustable soft-start function
- Starts into pre-biased loads
- Power Good and enable pins
- Seamless transition to power-save mode
- Up to 650mA (LMZ21700) or 1000mA (LMZ21701) output current
- Input voltage range of 3V to 17V
- Output voltage range of 0.9V to 6V
- Efficiency up to 95%
- 1.5µA shutdown current
- 17µA quiescent current
Applications
- Point of Load Conversions from 3.3V, 5V, or 12V Input Voltage
- Space Constrained Applications
- LDO Replacement
Datasheets
Vidéos
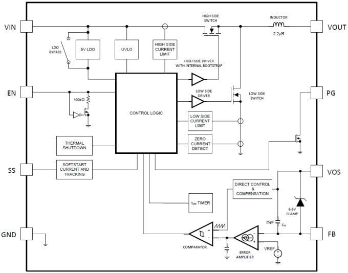
Functional Block Diagram
Publié le: 2014-11-25
| Mis à jour le: 2025-12-11
