Texas Instruments Synthétiseur RF à large bande LMX2820
Le synthétiseur RF à large bande LMX2820 de Texas Instruments est un synthétiseur haute performance qui peut générer n'importe quelle fréquence sur la plage de 45 MHz à 22,6 GHz. Le PLL haute performance avec un indice de mérite (FoM) de 236 dBc/Hz et la fréquence du détecteur haute phase peuvent atteindre un bruit en bande très faible et une gigue intégrée. Le diviseur N à grande vitesse n’a pas de pré-diviseur, ce qui réduit considérablement l’amplitude et le nombre de poussées. Il existe également un multiplicateur d'entrée programmable pour atténuer les poussées de limite de nombre entier.Le LMX2820 de Texas Instruments permet aux utilisateurs de synchroniser la sortie de plusieurs appareils. Il permet également des applications qui nécessitent un délai déterministe entre l'entrée et la sortie. L'algorithme d'étalonnage rapide réduit le temps d'étalonnage VCO, favorable aux systèmes nécessitant un saut de fréquence rapide. Le LMX2820 peut générer ou répéter une SYSREF conforme à la norme JESD204B, permettant son utilisation comme source d'horloge à faible bruit pour les convertisseurs de données à haut débit. Ce synthétiseur peut également être utilisé avec un VCO externe. Une broche d'entrée PFD directe est fournie pour prendre en charge le mélange de décalage pour une transmission à faible distorsion. Le dispositif fonctionne à partir d'une seule alimentation 3,3 V et dispose de LDO intégrés qui élimine le besoin de LDO embarqués à faible bruit.
Caractéristiques
- Fréquence de sortie de 45 MHz à 22,6 GHz
- Gigue 36 fs rms (12 kHz à 95 MHz) à 6 GHz
- PLL haute performance
- facteur de mérite de –236 dBc/Hz
- bruit 1/f normalisé –134 dBc/Hz :
- impulsions en Mode entier -95 dBc (fPD=100 MHz)
- Fréquence du détecteur de phase élevée
- Mode entier 400 MHz
- Mode fractionnaire 300 MHz
- Multiplicateur d'entrée programmable
- Entrée PFD directe pour prise en charge du mélange de décalage permettant au diviseur PLL N d'être un diviseur pour gigue ultra-faible
- Temps d'étalonnage VCO rapide 2,5 µs
- Broche de sourdine avec durée de sourdine/désactivation 200 ns
- Fuite VCO –45 dBc avec doubleur activé
- Prise en charge de VCO externe jusqu'à 22,6 GHz
- Synchronisation de la phase de sortie sur plusieurs dispositifs
- Deux sorties RF différentielles et une sortie SYSREF différentielle pour la prise en charge JESD204B
Applications
- Radar et guerre électronique
- Infrastructure sans fil 5G et mmWave
- Liaison micro-ondes
- Équipement de test et de mesures
- Horloge du convertisseur de données haut débit
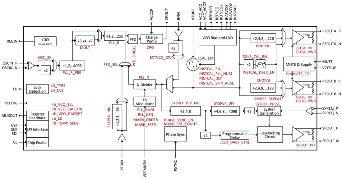
Schéma de principe fonctionnel
