Texas Instruments LMX2592 Wideband Frequency Synthesizer
Texas Instruments LMX2592 Wideband Frequency Synthesizer is a low-noise, wideband RF PLL with an integrated VCO. The integrated VCO supports a frequency range from 20MHz to 9.8GHz. The device supports both fractional-N and integer-N modes, with a 32-bit fractional divider allowing fine frequency selection. Integrated noise of 49fs for 6GHz output makes it an ideal low noise source. Combining best-in-class PLL and integrated VCO noise with integrated LDOs, this device removes the need for multiple discrete devices in high-performance systems.Features
- Output frequency range from 20MHz to 9800MHz
- Industry leading phase noise performance
- VCO Phase noise: -134.5dBc/Hz at 1MHz offset for 6GHz output
- Normalized PLL noise floor: -231dBc/Hz
- Normalized PLL flicker noise: -126dBc/Hz
- 49fs RMS Jitter (12kHz to 20MHz) for 6GHz output
- Input clock frequency up to 1400MHz
- Phase detector frequency up to 200MHz, and up to 400MHz in integer-N mode
- Supports fractional-N and integer-N modes
- Dual differential outputs
- Innovative solution to reduce spurs
- <25µs Fast calibration mode
- Programmable phase adjustment
- Programmable charge pump current
- Programmable output power level
- SPI or µWire (4-Wire Serial Interface)
- 3.3V Single power supply operation
Applications
- Test/Measurement equipment
- Defense and RADAR
- Microwave backhaul
- High-performance clock source for high-speed data converters
- Satellite communications
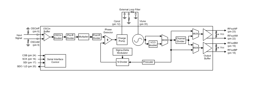
Block Diagram
Publié le: 2016-02-24
| Mis à jour le: 2022-03-11
