Texas Instruments Module d’évaluation du convertisseur Fly-Buck™ LMR71915EVM-FLBK
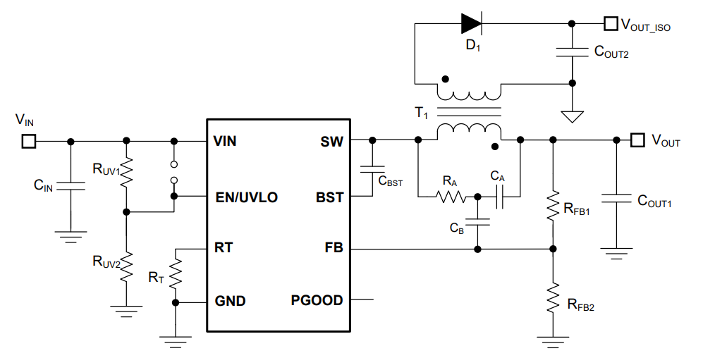
Le module d'évaluation de convertisseur Fly-Buck™ LMR71915EVM-FLBK de Texas Instruments démontre le LMR71915FDDAR pour produire une sortie régulée de 12 V. Le LMR71915FDDAR peut alimenter une charge de 625 mA sur le côté primaire du transformateur avec une fréquence de commutation de 500 kHz. Le TI LMR71915FDDAR est un convertisseur Buck synchrone avec une large plage de tension d’entrée, des MOSFET de puissance intégrés, une protection contre les surintensités et une activation de précision. Le dispositif est conçu pour fonctionner dans une plage de température de jonction comprise entre -40°C et +150°C.Caractéristiques
- Large plage de tension d'entrée de 36 V à 115 V
- Démarrage progressif fixe de 3 ms
- Architecture de contrôle du mode COT
- Protection de limitation de courant de crête et de creux
- Mode FPWM pour la capacité de convertisseur Fly-Buck
- Boîtier SOIC-8 pour une utilisation facile
Applications
- Communications – module d’alimentation brique
- Batterie industrielle (≥10 S)
- Pack Batterie - vélos électriques, trottinettes électriques, véhicules électriques légers (LEV)
- Entraînements à moteur, drones
- Automatisation d'usine - PLC
- Infrastructure de réseau - solaire
- Alimentations de polarisation isolées génériques dans les systèmes industriels, automobiles et de télécommunications
Topologie
Schéma simplifié
Configuration de test
Publié le: 2025-09-15
| Mis à jour le: 2025-09-23
