Texas Instruments Module d'évaluation LMR43606MQ3EVM-2M
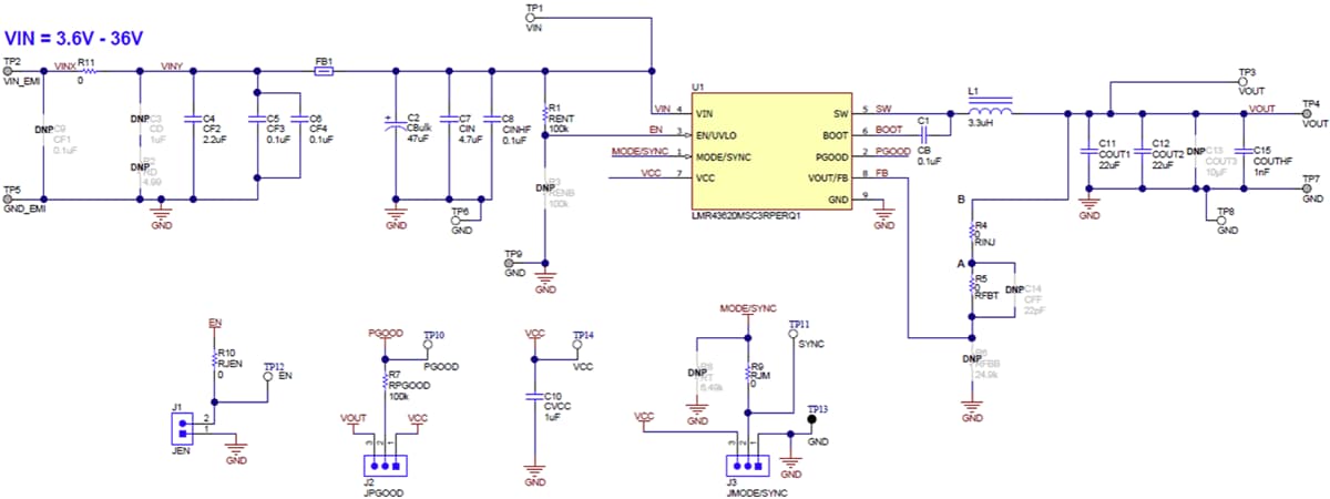
Le module d'évaluation LMR43606MQ3EVM-2M de Texas Instruments est un circuit entièrement assemblé et testé pour évaluer le convertisseur abaisseur de tension LMR43606-Q1. Ce module présente une plage de tension d'entrée de 3,5 V à 36 V et une tension de sortie de 3,3 V avec une charge allant jusqu'à 600 mA. Le module d'évaluation LMR43606MQ3EVM-2M comprend un filtre EMI et des points de test faciles à utiliser pour les broches SYNC, PGOOD, EN, VIN, VCC, VOUT et GND. Ce module est idéal pour les systèmes avancés d'aide à la conduite, l'infodivertissement et le groupe, ainsi que l'électronique et l'éclairage de la carrosserie.Caractéristiques
- Évaluent le convertisseur de tension Buck LMR43606-Q1
- Filtre EMI inclus connecté aux entrées VIN_EMI et GND_EMI
- Dérivation d'entrée du filtre EMI connectée aux entrées VIN et GND
- Points de test faciles à utiliser disponibles pour les broches SYNC, PGOOD, EN, VIN, VCC, VOUT et GND
- Fréquence de commutation 2,2 MHz
- Activer le signal d'entrée disponible avec des cavaliers
- Signal de sortie PGOOD disponible avec des cavaliers
- La sélection FPWM/PFM est disponible avec des cavaliers.
Applications
- Systèmes d'aide à la conduite automobile (ECU radar)
- Infodivertissement et groupe :
- Unité principale
- eCall
- Éclairage et électronique de la carrosserie
Schéma de principe
Publié le: 2024-04-26
| Mis à jour le: 2024-05-09
