Texas Instruments Convertisseurs Buck SIMPLE SWITCHER® LMR36510
Les convertisseurs abaisseurs LMR36510 SIMPLE SWITCHER® de Texas Instruments intègrent des MOSFETs de puissance côté haut et côté bas, avec un courant de sortie jusqu'à 1A, livrés sur une large plage de tension d'entrée de 4,2 V à 65 V. La tolérance aux transitoires jusqu'à 70V réduit la taille et le coût de la solution, protégeant contre les surtensions, et répond aux exigences d'immunité aux surtensions de la norme IEC 61000-4-5.Le LMR36510 utilise une commande en mode courant de crête pour une efficacité optimale et une précision de la tension de sortie. L'activation de précision offre de la flexibilité en permettant une connexion directe à la large tension d'entrée ou un contrôle précis du démarrage et de l'arrêt du composant. Avec un filtrage et un délai intégrés, le signal de bon fonctionnement de l'alimentation permet une indication précise de l'état du système, éliminant ainsi le besoin d'un superviseur externe.
L'intégration et la compensation interne éliminent le besoin de nombreux composants externes et fournissent un agencement de broches conçu pour simplifier la disposition de la carte PCB. L'ensemble des fonctionnalités du dispositif est conçu pour simplifier la mise en œuvre pour une large gamme d'équipements finaux.
Le LMR36510 est compatible broche-par-broche avec le LMR36520 (65 V, 2 A) et le LMR33610, LMR33620, LMR33630, et LMR33640 (36 V, 1A/2A/3A/4A), complétant ainsi la famille actuelle de convertisseurs SIMPLE SWITCHER. Cette caractéristique augmente la facilité d'utilisation et l'évolutivité des convertisseurs à large plage de tension d'entrée VIN pour différentes valeurs de tension et de courant couramment utilisées, sans avoir à redessiner la disposition de la carte. De ce fait, le coût global, les efforts de conception et le délai de commercialisation sont optimisés.
Le Texas Instruments LMR36510 est disponible dans un boîtier HSOIC à 8 broches.
Caractéristiques
- Conçu pour des applications fiables et robustes
- Protection transitoire d'entrée jusqu'à 70 V
- Caractéristiques de protection : arrêt thermique, verrouillage de sous-tension d'entrée, limite du courant cycle par cycle, protection contre les courts-circuits à hoquet
- Bien adapté aux alimentations électriques industrielles évolutives
- Broche compatible avec
- LMR36520 (65 V, 2 A)
- LMR33610/LMR33620/LMR33630/LMR33640 (36 V, 1 A, 2 A, 3 A ou 4 A)
- La compensation interne aide à réduire la taille, le coût et la complexité de la conception de la solution
- Fréquence 400 kHz
- Broche compatible avec
- Large plage de conversion
- Plage de tension d'entrée : 4,2 V à 65 V
- Plage de tensions de sortie : 1 V à 95 % de VIN
- Faible puissance de dissipation à travers le spectre de charge
- Efficacité de 90 % : 24 Ve entrée, 5 V en sortie, 1 A à 400 kHz.
- Efficacité accrue de la faible charge en mode PFM
- Faible courant de repos de fonctionnement de 26 µA
- Sortie Power-good avec filtre et déclenchement différé
Applications
- Caméras réseau IP
- Caméras de sécurité analogiques
- Commande de vanne et d'actionneur CVC
- Modules de contrôle de variateurs et de servomoteurs CA
- Modules d'entrée analogique et modules d'E/S mixtes
- Alimentation électrique à usage général avec une large plageV IN de tension d'entrée
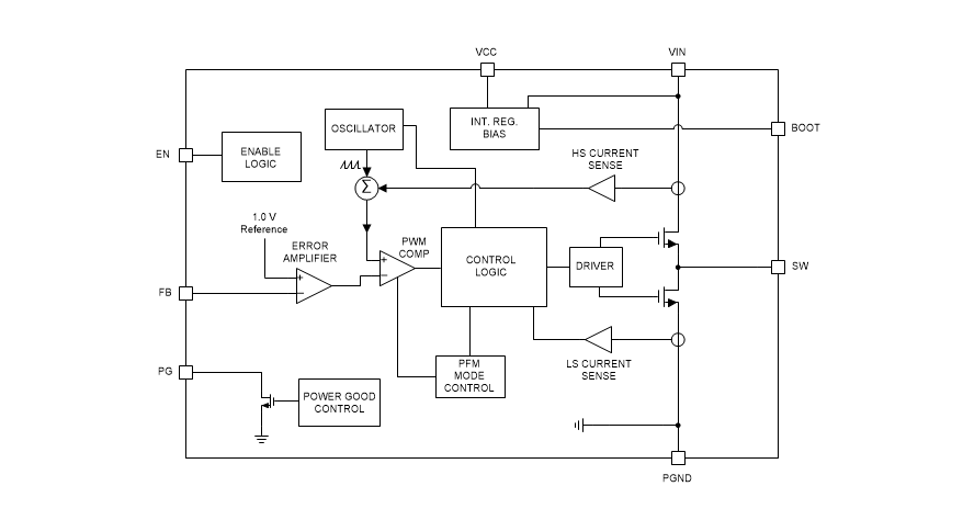
Schéma fonctionnel
