Texas Instruments Tampon LVDS à faible gigue additive LMK1D210x
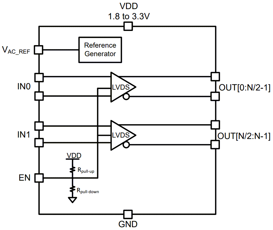
Le tampon LVDS à faible gigue additive LMK1D210x de Texas Instruments distribue deux entrées d'horloge (IN0 et IN1) au total jusqu'à 8 paires de sorties d'horloge LVDS différentielles (OUT0, OUT7) avec une déviation minimale pour la distribution d'horloge. Chaque bloc tampon est constitué d'une entrée et de 4 sorties LVDS au maximum. Les entrées peuvent être LVDS, LVPECL, HCSL, CML ou LVCMOS. Le LMK1D210x est spécialement conçu pour piloter des lignes de transmission de 50 Ω. En cas de pilotage des entrées en mode asymétrique, la tension de polarisation appropriée doit être appliquée à la broche d'entrée négative non utilisée.À l'aide de la broche de contrôle (EN), les bancs de sortie peuvent être activés ou désactivés. Si cette broche reste ouverte, deux tampons avec toutes les sorties sont activés, si commuté vers une logique « 0 », les deux bancs avec toutes les sorties sont désactivés (logique statique « 0 »), si commuté vers une logique « 1 », un banc et ses sorties sont désactivés tandis qu'un autre banc avec ses sorties est activé. La pièce prend en charge une fonction de sécurité. Le dispositif intègre en outre une hystérésis d'entrée qui empêche l'oscillation aléatoire des sorties en l'absence d'un signal d'entrée.
Le LMK1D210x de Texas Instruments fonctionne dans un environnement d'alimentation de 1,8 V, 2,5 V ou 3,3 V et est caractérisé de –40 C à 105 °C (température ambiante).
Caractéristiques
- Famille de tampons d'horloge LVDS haute performance (jusqu'à 2 GHz)
- Tampon différentiel 1:2 double
- Tampon différentiel 1:4 double
- Tension d'alimentation de 1,71 V à 3,465 V
- Fonctionnement d'entrée à sécurité intégrée
- Faible gigue additive : (< 60 fs RMS max. en 12 kHz à 20 MHz à 156,25 MHz)
- Plancher de bruit de phase très faible -164 dBc/Hz (standard)
- Délai de propagation très faible (< 575 ps max)
- Décalage de sortie maximal 20 ps
- Les entrées universelles acceptent les niveaux de signal LVDS, LVPECL, LVCMOS, HCSL et CML.
- Tension de référence LVDS, VCA_REF, disponible pour les entrées couplées capacitives
- Plage de température industrielle de –40 °C à +105 °C
- Fourni en boîtiers
- LMK1D2102 : VQFN 16 broches 3 mm x 3 mm
- LMK1D2104 : VQFN 28 broches 5 mm x 5 mm
Applications
- Télécommunications et réseautage
- Imagerie médicale
- Test et mesure
- Infrastructures sans fil
- Audio, vidéo et signalétique pro
Diagramme fonctionnel
