Texas Instruments Tampons LVDS à faible gigue I2C LMK1D1208I
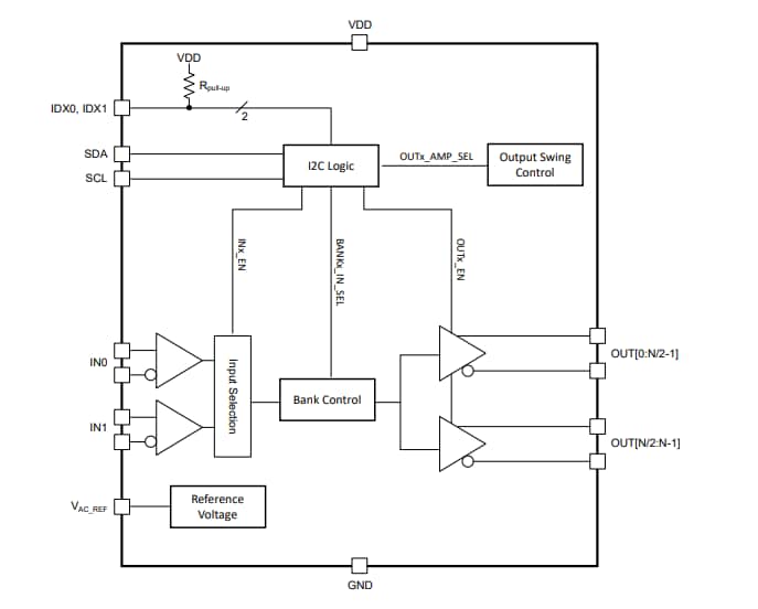
Les tampons LVDS à faible gigue I2C LMK1D1208I de Texas Instruments offrent deux entrées et huit paires de sorties d'horloge LVDS différentielles (OUT0 à OUT7) avec une déviation minimale pour la distribution d'horloge. Les entrées permettent un choix de LVDS, LVPECL, LVCMOS, HCSL ou CML.Les tampons LVDS à faible gigue I2C LMK1D1208I de TI sont conçus pour piloter des lignes de transmission de 50 Ω. De plus, lorsque les utilisateurs pilotent des entrées en mode asymétrique, ils doivent appliquer la tension de polarisation appropriée à la broche d'entrée négative non utilisée. La programmation I2C du composant permet la configuration en tant que tampon à simple banc (l'une des deux entrées est distribuée à huit paires de sortie) ou en tant que tampon à double banc (chaque entrée est distribuée à quatre paires de sorties). Le LMK1D1208I peut configurer chaque sortie pour avoir une oscillation standard (350 mV) ou augmentée (500 mV). Le LMK1D1208I combine l'activation/la désactivation d'un canal de sortie individuel via une programmation I2C. Les tampons fournissent des entrées de sécurité qui évitent l'oscillation aux sorties sans signal d'entrée et permettent des signaux d'entrée avant que le VDD ne soit fourni.
Le LMK1D1208I fonctionne dans un environnement d'alimentation de 1,8 V, 2,5 V ou 3,3 V et se distingue de –40 °C à +105 °C (température ambiante).
Caractéristiques
- Famille de tampons d'horloge LVDS à hautes performances avec 2 entrées et 8 sorties
- Fréquence de sortie jusqu'à 2 GHz
- Tension d'alimentation de 1,8 V / 2,5 V / 3,3 V ± 5 %
- Configurabilité du dispositif via une programmation I2C
- Activation/désactivation de l'entrée et de la sortie individuelles
- Sélection d'amplitude de sortie individuelle (standard ou amplifiée)
- Multiplexeur d'entrée bancaire
- Quatre adresses I2C programmables via les broches IDX
- RMS <60 fs maximum de 12 kHz à 20 MHz à une faible gigue additive de 156,25 MHz
- Plancher de bruit de phase très faible de -164 dBc/Hz (standard)
- Délai de propagation très faible < 575 ps maximum
- Décalage de sortie maximal de 20 ps
- Les entrées universelles acceptent les LVDS, LVPECL, LVCMOS, HCSL et CML
- Entrées à sécurité intégrée
- Tension de référence LVDS, VCA_REF, disponible pour les entrées couplées capacitivement
- Plage de température industrielle de –40 °C à +105 °C
- Boîtiers VQFN (RHA) à 40 broches de 6 mm × 6 mm disponibles
Applications
- Télécommunications et réseautage
- Imagerie médicale
- Matériel de test et de mesure
- Communications sans fil
- Audio/vidéo pro
Exemple d'application
Schéma fonctionnel
