Texas Instruments FET de puissance GaN 650 V LMG3616
Le FET de puissance GaN 650 V LMG3616 de Texas Instruments offre une résistance de 270 mΩ avec pilote et protection intégrés pour les applications d'alimentation à mode de commutation. Ce FET GaN intègre une conception simplifiée et réduit le nombre de composants en intégrant le FET GaN et le pilote de grille dans un boîtier QFN de 8 mm sur 5,3 mm. Le FET GaN LMG3616 est doté de taux de dérive à l'allumage programmables qui fournissent un contrôle d'EMI et de sonnerie. Le pilote de grille interne du transistor régule la tension de commande pour une résistance à l'état passant FET GaN optimale. Le pilote interne réduit l'inductance totale de la grille et l'inductance de source commune FET GaN pour améliorer les performances de commutation, y compris l'immunité aux transitoires en mode commun (CMTI). Les applications typiques incluent les alimentations de prises murales USB CA/CC, les auxiliaires CA/CC, les téléviseurs, les SMPS pour téléviseurs, les chargeurs muraux mobiles et les prises de courant murales USB.Caractéristiques
- Tension drain-source de 650 V
- Résistance drain-source de 270 mΩ
- Pilote de porte intégré avec de faibles délais de propagation
- Contrôle du taux de montée en marche réglable
- Protection contre les sur-températures avec rapport de broches FLT
- Courant de repos AUX 55 μA
- Tension maximale des broches d'alimentation et de logique d'entrée de 26 V
- Plage de température de jonction de fonctionnement de -40 °C à 150 °C
- Boîtier QFN 8 mm × 5,3 mm avec tampon thermique
Applications
- Adaptateurs et chargeurs CA/CC
- Alimentations électriques pour prise murale USB CA/CC
- Alimentations auxiliaires CA/CC
- Alimentations pour téléviseurs
- Conception de chargeur mural mobile
- Prise de courant murale USB
- Alimentations Auxiliary-power
- Alimentation SMPS pour téléviseurs
- Alimentation LED
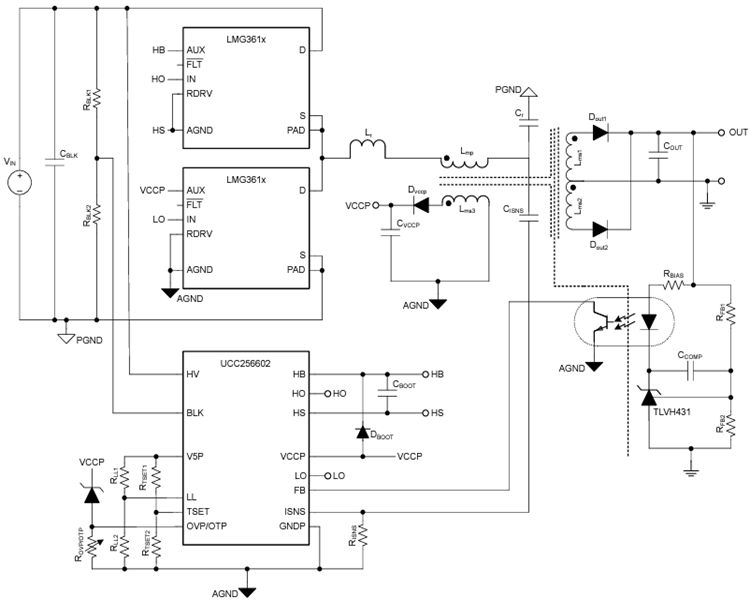
Schéma fonctionnel
Diagramme d'application du convertisseur LLC 140 W
Publié le: 2024-01-09
| Mis à jour le: 2024-08-19
