Texas Instruments FET GaN monocanal LMG3612
Le FET GaN monocanal LMG3612 de Texas Instruments offre une tension drain-source de 650 V et une résistance drain-source de 120 mΩ avec un pilote intégré conçu pour les applications d'alimentation à découpage. Ce circuit intégré combine le FET GaN, le pilote de grille et les fonctionnalités de protection dans un boîtier QFN de 8 mm x 5,3 mm. Le FET GaN LMG3612 présente une charge capacitive de sortie faible qui réduit le temps et l'énergie nécessaires à la commutation du convertisseur de puissance. Le pilote de grille interne de ce transistor régule la tension de commande pour une résistance à l'état passant du FET GaN optimale. Le pilote de grille interne réduit l'inductance totale de la grille et l'inductance de source commune du FET GaN pour des performances de commutation améliorées, y compris l'immunité aux transitoires en mode commun (CMTI). Le FET GaN LMG3612 prend en charge les exigences d'efficacité du convertisseur en faible charge et le fonctionnement en mode rafale avec de faibles courants de repos de 55 µA et des temps de démarrage rapides.La fonction de protection du FET GaN comprend le verrouillage sous-tension (UVLO) et la protection contre la surchauffe signalée avec la broche FLT à drain ouvert. Les applications typiques incluent les adaptateurs et chargeurs CA/CC, les alimentations pour téléviseurs, les prises de courant murales mobiles, les alimentations auxiliaires, les alimentations SMPS pour téléviseur et les alimentations LED.
Caractéristiques
- Tension drain-source de 650 V
- Résistance drain-source de 120 mΩ
- Pilote de grille intégré avec de faibles délais de propagation et un contrôle de vitesse de montée en marche réglable
- Protection contre les sur-températures avec rapport de broche FLT
- Courant de repos AUX 55 μA
- Tension maximale des broches d'alimentation et de logique d'entrée de 26 V
- Plage de température de jonction de fonctionnement de -40 °C à 150 °C
- Boîtier QFN 8 mm × 5,3 mm avec tampon thermique
Applications
- Adaptateurs et chargeurs CA/CC
- Alimentations électriques pour prise murale USB CA/CC
- Alimentations auxiliaires CA/CC
- Alimentations pour téléviseurs
- Conception de chargeur mural mobile
- Prise de courant murale USB
- Alimentations Auxiliary-power
- Alimentation SMPS pour téléviseurs
- Alimentation LED
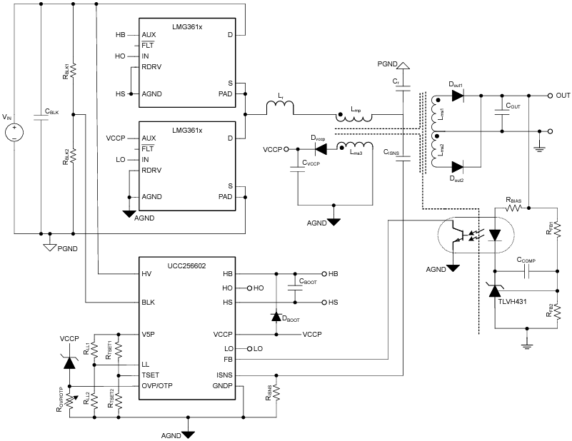
Schéma fonctionnel
Diagramme d'application du convertisseur LLC 280 W
Publié le: 2024-01-09
| Mis à jour le: 2024-08-19
