Texas Instruments FET GaN LMG341xR150
Le FET GaN LMG341xR150 de Texas Instruments avec pilote et protection intégrés permet aux concepteurs d'atteindre de nouveaux niveaux de densité de puissance et de rendement dans les systèmes électroniques de puissance. Le FET GaN LMG341xR150 dispose d'une capacité d'entrée et de sortie ultra-faible, d'une récupération inverse nulle pour réduire les pertes de commutation jusqu'à 80 % et d'un faible écho au nœud de commutation pour réduire les EMI. Les caractéristiques permettent des topologies denses et efficaces comme le PFC Totem Pole.Le LMG341xR050 de Texas Instruments fournit une alternative intelligente aux FET GaN en cascade traditionnels et au GaN autonome en intégrant un ensemble unique de caractéristiques pour simplifier la conception, maximiser la fiabilité et optimiser les performances de n'importe quelle alimentation.
L'entraînement de grille intégré permet la commutation 100 V/ns avec une sonnerie VDS proche de zéro. La réponse de limitation de courant inférieure à 100 ns assure une autoprotection contre les événements traversant involontaires. L'arrêt en surchauffe empêche l'emballement thermique et les signaux d'interface système fournissent une capacité d'auto-surveillance.
Caractéristiques
- Permet des conceptions de conversion de puissance à haute densité
- Performances système supérieures par rapport aux FET GaN autonomes ou en cascade
- Boîtier QFN de 8 mm x 8 mm à faible inductance pour une conception et une disposition faciles
- Résistance d'entraînement réglable pour les performances de commutation et le contrôle EMI
- Signal de sortie d'état de défaut numérique
- Alimentation non régulée seulement +12 V nécessaire
- Pilote de grille intégré
- Inductance de source commune nulle
- Retard de propagation de 20 ns pour les conceptions hautes fréquences
- La tension de polarisation de grille ajustée pour compenser les variations de seuil assure une commutation fiable
- Vitesse de balayage réglable de 25 V/ns à 100 V/ns
- Le procédé GaN de TI a été qualifié par des profils de commutation accélérée de fiabilité dans l'application
- Protection robuste
- Ne nécessite aucun composant de protection externe
- Protection contre les surintensités avec réponse <100 ns
- Immunité de vitesse de balayage supérieure à 150 V/ns
- Immunité aux surtensions transitoires
- Protection contre la surchauffe
- Protection contre les sous-tensions (UVLO) sur tous les rails d'alimentation
- Options de composant :
- LMG3410R150 : protection contre les surintensités verrouillées
- LMG3411R150 : protection contre les surintensités moyennes et cycle par cycle
Applications
- CA-CC industriel
- Adaptateurs d'alimentation pour PC portables
- Signalétique LED
- Étage de puissance pour servomoteur
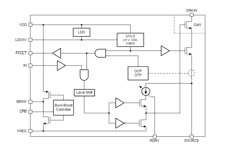
Schéma de principe
Publié le: 2020-03-10
| Mis à jour le: 2024-05-30
