Texas Instruments Étage de puissance GaN LMG341xR050
L'étage de puissance GaN LMG341xR050 de Texas Instruments avec pilote et protection intégrés permet aux concepteurs d'atteindre de nouveaux niveaux de densité de puissance et d'efficacité dans les systèmes d'électronique de puissance. Les avantages inhérents du LMG341x’s par rapport aux MOSFET en silicium comprennent une capacité d'entrée et de sortie ultra-faible, une récupération inverse nulle pour réduire les pertes de commutation jusqu'à 80 %, et une faible sonnerie de nœud de commutateur pour réduire les EMI. Ces avantages permettent de mettre en place des topologies denses et efficaces comme le PFC à pôle totem.Le LMG341xR050 de Texas Instruments offre une alternative intelligente aux cascades GaN traditionnelles et aux FET GaN autonomes en intégrant un ensemble unique de caractéristiques visant à simplifier la conception, à maximiser la fiabilité et à optimiser les performances de n'importe quelle alimentation électrique. La commande de grille intégrée active la commutation de 100 V/ns avec une sonnerie Vds proche de zéro. Cette caractéristique offre une réponse de limitation de courant inférieure à 100 ns auto-protégée contre les événements traversants involontaires, l'arrêt en surchauffe empêche l'emballement thermique et les signaux d'interface système fournissent une capacité d'auto-surveillance.
Caractéristiques
- Fiabilité FET GaN TI homologuée avec des profils de contrainte accélérés à commutation dure dans l'application
- Active des conceptions de conversion d'énergie à haute densité
- Performances système supérieures à celles de FET GaN autonomes et en cascade
- Boîtier QFN à faible inductance de 8 mmx8 mm pour faciliter la conception et la mise en page
- Force d'entraînement réglable pour les performances de commutation et le contrôle des EMI
- Signal de sortie d'état de défaut numérique
- Seule l'alimentation non régulée de +12 V est nécessaire
- Pilote de grille intégré
- Inductance de source commune nulle
- Retard de propagation de 20 ns pour un fonctionnement en MHz
- La tension de polarisation de grille ajustée pour compenser les variations de seuil assure une commutation fiable
- Vitesse de balayage de 25 à 100 V/ns réglable par l'utilisateur
- Protection robuste
- Ne nécessite aucun composant de protection externe
- Protection contre les surintensités avec réponse inférieure à 100 ns
- Immunité de taux de dérive supérieure à 150 V/ns
- Immunité aux surtensions transitoires
- Protection contre la surchauffe
- Protection de verrouillage de sous-tension (UVLO) sur tous les rails d'alimentation
- Protection robuste
- LMG3410R050 : Protection contre les surintensités verrouillées
- Protection contre les surintensités cycle par cycle LMG3411R050
Applications
- Alimentations électriques industrielles et grand public à haute densité
- Convertisseurs à plusieurs niveaux
- Onduleurs solaires
- Entraînement de moteur industriel
- Alimentations électriques sans interruption
- Chargeurs de batteries haute tension
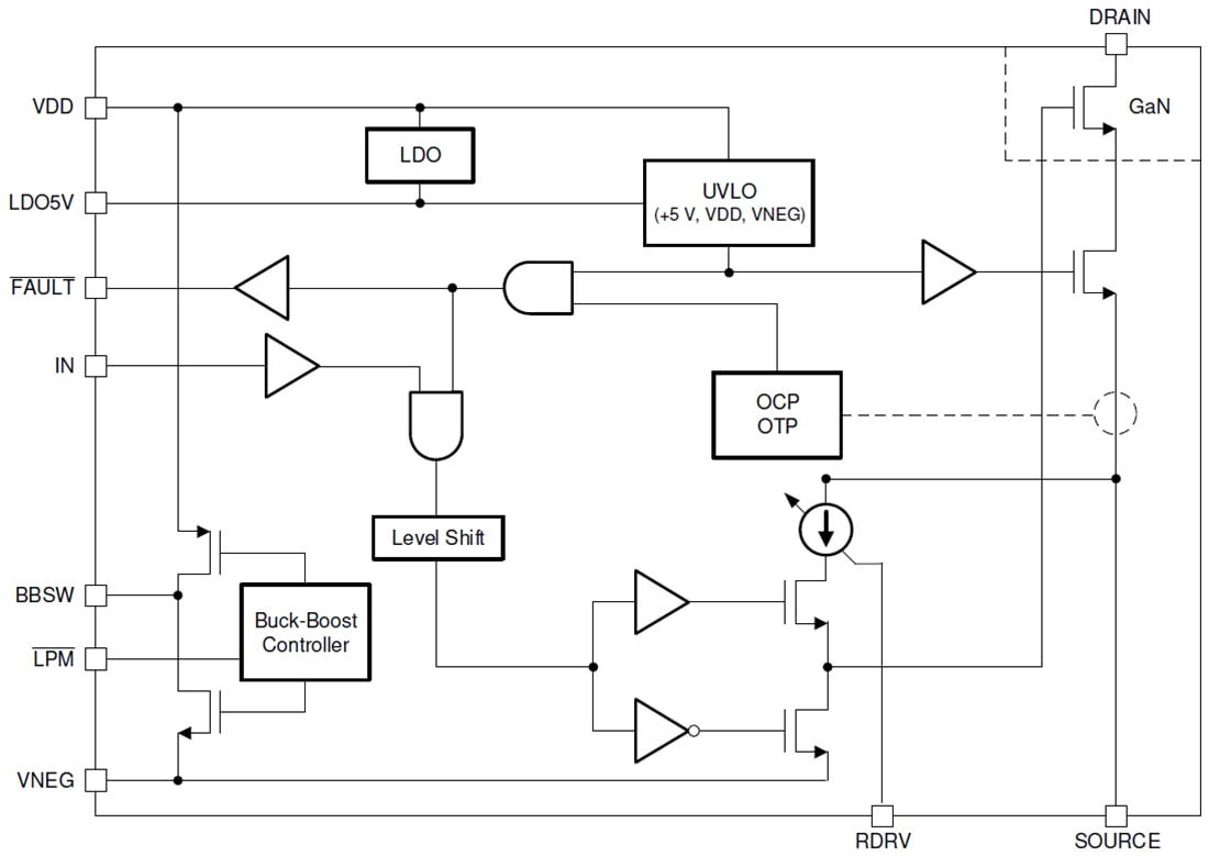
Schéma fonctionnel
Publié le: 2020-01-08
| Mis à jour le: 2024-05-01
