Texas Instruments Convertisseur Buck synchrone LM76005/LM76005-Q1
Le convertisseur Buck synchrone LM76005/LM76005-Q1 de Texas Instruments est un convertisseur CC-CC Buck synchrone facile à utiliser, capable de piloter un courant de charge à partir d'une entrée jusqu'à 60 V. La tolérance va jusqu'à 65 V, ce qui facilite la protection contre les surtensions d'entrée. Les LM76005/LM76005-Q1 utilisent un contrôle en mode courant de crête pour fournir un rendement et une précision de sortie exceptionnels dans une solution de petite taille. La transition transparente entre les modes MLI et MIF, ainsi que les très faibles résistances à l'état passant du MOSFET et une entrée de polarisation externe, garantissent une efficacité exceptionnelle sur toute la plage de charge. Ce dispositif nécessite peu de composants externes et son brochage est conçu pour une disposition de PCB simple avec une performance thermique et EMI de première qualité. La petite taille de la solution et l'ensemble des caractéristiques du LM76005/LM76005-Q1 de Texas Instruments sont conçus pour simplifier la mise en œuvre d'une large gamme d'équipements finaux. Le composant est disponible en boîtier WQFN à 30 broches sans plomb avec des flancs mouillables. Les dispositifs LM76005-Q1 sont qualifiés AEC-Q100 pour les applications automobiles.Caractéristiques
- Compatible avec la sécurité fonctionnelle
- Documentation disponible pour aider à la conception de systèmes de sécurité fonctionnels
- Conçu pour les applications
- Protection transitoire d'entrée jusqu'à 65 V
- Optimisé pour les exigences de faible EMI
- Fonctionnement FPWM sélectionnable par broche
- Gamme de fréquences réglable de 200 kHz à 500 kHz
- Démarrage avec tension de sortie pré-biaisée
- Caractéristiques de protection
- Arrêt thermique
- Verrouillage de sous-tension d'entrée
- Limite de courant cycle par cycle
- Protection contre les courts-circuits de type "hoquet"
- Adapté aux alimentations électriques évolutives
- Brochage compatible avec LM76002/3 (60 V, 2,5 A ou 3,5 A)
- Tension de sortie de 1 V à 95 % de VIN
- Synchronisation à une horloge externe
- Démarrage progressif réglable (6,3 ms par défaut)
- Faible dissipation de puissance sur l'ensemble du spectre de charge
- Courant de repos de 15 µA en régulation
- 95 % d'efficacité à 400 kHz (12 VIN, 5 VOUT, 2 A)
- 92 % d'efficacité MIF à 10 mA (12 VIN, 5 VOUT)
- Option de polarisation externe pour une efficacité améliorée
Applications
- PC industriels et contrôleurs logiques programmables
- Systèmes de suivi d'actifs et de gestion de flotte
- Véhicule de transport personnel (vélo électrique)
- Vidéosurveillance (caméra réseau IP)
Fiches techniques
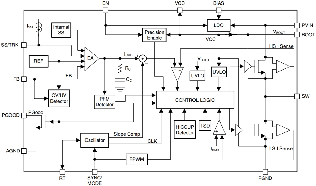
Schéma fonctionnel
Publié le: 2020-08-18
| Mis à jour le: 2024-08-13
