Texas Instruments Contrôleur de diode idéale LM74930-Q1
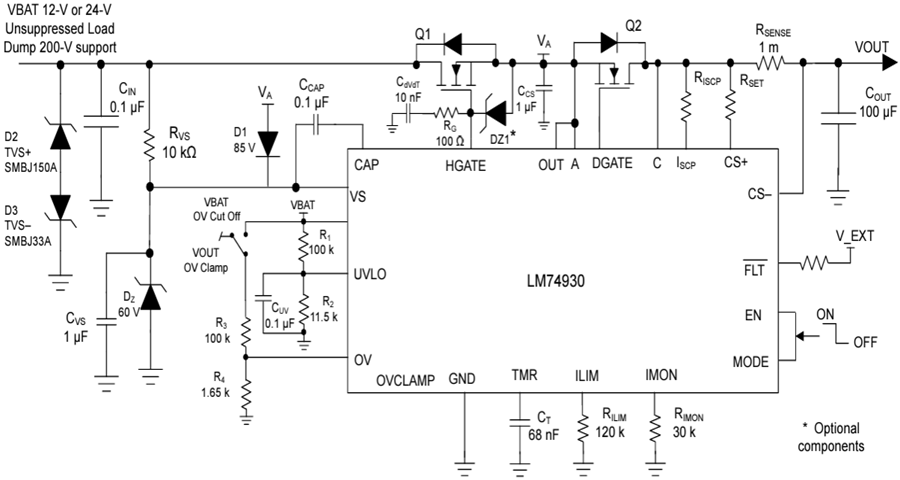
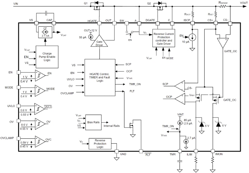
Le contrôleur de diode idéale LM74930-Q1 Texas Instruments est un limiteur de surtension de diode idéale avec un disjoncteur conçu pour l'automobile. Ce circuit intégré pilote et contrôle des MOSFET externes à canal N dos à dos, émulant un redresseur de diode idéale et un contrôle marche/arrêt du chemin d'alimentation avec protection contre les surintensités et les surtensions. Le contrôleur de diodes LM74930-Q1 résiste et protège les charges des tensions d'alimentation négatives jusqu'à -65 V. Le contrôle de grille côté haut (HGATE) intégré pilote le premier MOSFET du chemin d'alimentation et aide à déconnecter la charge en cas de surintensité, de surtension et de sous-tension. Le DGATE pilote un deuxième MOSFET pour remplacer une diode SCHOTTKY pour la protection contre l'inversion de polarité d'entrée et le maintien de la tension de sortie en bloquant le courant inverse de la sortie à l'entrée. Le contrôleur de diode LM74930-Q1 intègre un amplificateur de détection de courant intégré, qui offre une protection réglable contre les surintensités et les courts-circuits avec une fonctionnalité de disjoncteur. Ce contrôleur de diode idéale dispose également d'une protection réglable contre les surtensions et les sous-tensions pour se protéger contre les transitoires d'alimentation.Le contrôleur de diode idéale LM74930-Q1 est disponible dans un boîtier VQFN à 24 broches peu encombrant. Les applications typiques incluent la protection contre l'inversion de batterie automobile 12 V/24 V, le transport industriel et le joint torique d'alimentation redondante. Ce contrôleur de diode idéale est qualifié AEC-Q1 pour l'automobile.
Caractéristiques
- Homologué AEC-Q100 pour les applications automobiles
- Plage de température ambiante de fonctionnement de -40 °C à +125 °C (niveau de température de l'appareil 1)
- Plage de tension d'entrée de 4 V à 65 V
- Protection d'entrée inversée jusqu'à -65 V
- Pilote des MOSFET externes à canal N dos à dos dans une configuration de source commune
- Fonctionnement de la diode idéale avec régulation de chute de tension directe A à C à 10,5 mV
- Faible seuil de détection inverse (-10,5 mV) avec réponse d'arrêt rapide du DGATE (0,5 µs)
- La grille crête (DGATE) de 18 mA active le courant
- Courant crête de coupure DGATE de 2,6 A
- Protection réglable contre les surintensités et les courts-circuits
- Sortie moniteur de courant analogique avec une précision de 10 % (IMON)
- Protection réglable contre la surtension et la sous-tension
- Faible courant d'arrêt de 2,5 µA (EN = Faible)
- Broche MODE pour permettre le flux de courant bidirectionnel (MODE = Faible)
- Répond aux exigences en matière de transitoires de la norme automobile ISO7637 avec une diode TVS appropriée
- Disponible en boîtier VQFN 24 broches à encombrement réduit
Applications
- protection de batterie inversée automobile 12 /24 V
- Transport industriel
- Joint torique d'alimentation redondante
Schéma fonctionnel
Schéma de circuit d'application
Publié le: 2024-01-09
| Mis à jour le: 2024-01-30
